Release notes
2025.12.0
Key highlights
-
Inherited PortUsages in diagrams: in diagrams, inherited PortUsages are now displayed as graphical border nodes.
-
ActionUsage and ActionDefinition parameters in diagrams: in diagrams, handle
ActionUsageandActionDefinitionparameters (i.e.ReferenceUsageselements) as graphical border nodes. -
ViewUsage as container in diagrams: in diagrams, it is now possible to put an
Elementgraphical node inside a newViewUsage, through the View as > contextual menu item on anElementgraphical node. -
Updated developer guide: the developer guide has been updated to explain how to setup the development environment and contribute changes to the codebase.
New features
-
In diagrams, inherited PortUsages are now displayed as graphical border nodes. These graphical border nodes cannot be edited or deleted.
-
In diagrams, when connecting those inherited PortUsages graphical border nodes to/from another graphical border nodes, the inherited PortUsages are redefined.
-
In diagrams, handle
ActionUsageandActionDefinitionparameters (i.e.ReferenceUsageselements) as graphical border nodes. Those parameters can be linked to other parameters using the New Binding Connector As Usage (bind) and New Flow (flow) graphical border node tools.
-
In diagrams, it is now possible to put an
Elementgraphical node inside a newViewUsage, through the View as > contextual menu item on anElementgraphical node. This newViewUsageis typed with a standard diagramViewDefinition, one ofGeneral View,Interconnection View,ActionFlow VieworStateTransition View. The newViewUsagewill be displayed in the diagram as a container for theElementgraphical node. With this new functionality, it is possible to display some parts of the diagram in a different way, for example anInterconnection Viewinside aGeneral Viewdiagram.
|
|
-
Add a new filter in the Explorer view to hide
Exposeelements inViewUsage.
Bug fixes
-
In Explorer view:
-
Fix an issue where the
Importslocated in the rootNamespacewere not exported in the textual format. -
Fix an issue where the drag and drop of an
Elementwith a declared short name but no declared name from the Explorer view to a diagram was not possible. For example, the followingElementcan now be safely drag and drop to a diagram:requirement <'SN'> { doc /* Some doc */ comment /* Some comment */ } -
Fix an error where the creation of a
ViewUsagefrom the Explorer view was not typing theViewUsagewith the selectedViewDefinition.
-
-
In diagrams:
-
Fix an issue where the undo of the deletion of a graphical node in a diagram was not restoring the graphical node correctly.
-
Fix an issue where the creation of a Package inside another Package created the Package at the root of the diagram in addition to the inside of the target Package.
-
Fix an issue where the creation of some elements inside a
ViewUsagegraphical node was creating the element at the root of the diagram instead of inside theViewUsagegraphical node. -
Fix an error where the creation of a
NamespaceImportgraphical node as first element in a diagram was not hiding "Add your first element" graphical node.
-
-
In textual import/export:
-
Fix invalid resolution during textual import of redefined Feature on
Redefinition. This problem appears in cases of a name conflict between a global available item and an item accessible via inherited membership such as in the following model:private import ISQBase::mass; // Gives global access to "mass" #MP part p2 { // Implicit subsetting "p" using a semantic MetadataDefinition attribute :>> mass = 2.0; // Should redefine "p::mass" and not "ISQBase::mass" } private import Metaobjects::SemanticMetadata; part p { attribute mass; } metadata def MP :> SemanticMetadata { :>> baseType = p meta SysML::PartUsage; :> annotatedElement : SysML::PartUsage; } -
Fix an issue during textual import and export of rational numbers.
The following model is now properly imported:
package Occurrences { private import ScalarValues::*; occurrence def Occurrence1 { attribute f : Real = 1.0; attribute g = 3.14; attribute h = 2.5E-10; attribute i = .5; attribute j = 1E+3; } enum def MyEnum { enum1; } }Here is the textual export result:
package Occurrences { private import ScalarValues::*; occurrence def Occurrence1 { attribute f : Real = 1.0; attribute g = 3.14; attribute h = 2.5E-10; attribute i = 0.5; attribute j = 1000.0; } enum def MyEnum { enum1; } } -
Fix an issue where a model with a redefining
AttributeUsageincorrectly redefined a short name during a textual export. For example with the following model:part p { attribute <a> anAttribute; } part p1 :> p { attribute :>> anAttribute; }The export gave :
part p { attribute <a> anAttribute; } part p1 :> p { attribute <a> :>> anAttribute; }Instead, it now exports:
part p { attribute <a> anAttribute; } part p1 :> p { attribute :>> anAttribute; } -
Fix the textual export of
UnaryOperatorwhich areExpressionusing the operators '+', '-', 'not' or '~' with only one parameter.For example in the following model:
private import ScalarValues::*; part p1 { attribute a : Real = -1.0; attribute b : Integer = -1; attribute c : Integer = +1; attribute d : Boolean = not true; } -
Fix an issue during textual export where serializing a reference to an
Elementhaving only declared short name (but no declared name) failed.The following models is now properly exported:
part p1 { attribute <a1>; } part p2 :> p1 { attribute :>> a1; // Previously " attribute :>> ;" }Note that with this change, declared short name reference will be privileged over name reference when it is possible.
For example, even if "a1" has a proper declared name the model will be exported like this:
part p1 { attribute <a1> attr1; } part p2 :> p1 { attribute :>> a1; // And not "attribute :>> attr1;" }
-
-
Others:
-
Fix an issue where the eAnnotations reference coming from the Ecore metamodel was taking into account by REST APIs serialization.
-
The published libraries are accessible through the Libraries menu at the top right corner of the application. On this page, the published libraries' projects are displayed. You can click on such project to see the content of the published library, in read-only mode. In those cases, there was an issue that made the Explorer view displays libraries with only
LibraryPackagetop-level element(s) under theUser librariesdirectory instead of the root of the Explorer view. This issue is now fixed. -
Fix some errors on validation rules using AQL expressions.
-
In the Details view, fix an error where the reference widget 's object selection popup was switching from many-valuated to mono-valuated UI when selecting an element on the Typed By property on
Feature. elements.
-
Improvements
-
In Explorer view:
-
The Explorer view now displays the shortName as part of the label of
Elements. image::explorer-short-name-label.png[Short name in labels, width=65%,height=65%] -
The way the Explorer view displays libraries has been reworked:
-
The Explorer view now displays imported-by-reference libraries that only contain top-level
LibraryPackageelements in theUser librariesdirectory. -
Libraries containing at least one top-level
Packageare always displayed at the root of the Explorer view. -
The Explorer view now appends
[read-only]to read-only models and theKerMLandSysMLdirectories. -
The Explorer view now appends
library-name@library-versionto imported-by-reference library models. image::release-notes-publication-import-user-library-with-library-name-and-read-only.png[Imported-by-reference library under User libraries, width=50%,height=50%]
-
-
In the Explorer view, allow the creation of
InterconnectionViewdiagrams from Packages elements. -
In the Explorer view, several improvements have been made about diagrams:
-
Forbid the creation of a standard diagram on a
ViewUsagewhich already has a standard diagram. Standard diagrams are based on theViewDefinitionsthat are types ofViewUsage, so It was not logical to allow the creation of a standard diagram on aViewUsagethat already has a standard diagram. -
Remove the Delete tool from the context menu of a standard diagram. Users will have to delete the
ViewUsagefrom the Explorer view to delete the associated diagram. -
Remove the Duplicate tool from the context menu of a standard diagram. It was not logical to duplicate a diagram associated to a
ViewUsage.
-
-
-
In diagrams:
-
When using direct edit on graphical elements, it’s now possible to use short names in the qualified names. If two or more
Elementsshare the same short name, SysON will search for the best candidate based on the scope of the element. Furthermore, if an ambiguity exists between the short name and the declared name of two differentElements, the declared name will be preferred.For example in:
package Drone { package <LA> Drone_LogicalArchitecture { part def CommonBattery; } package <PA> Drone_PhysicalArchitecture { part def Battery :> LA::CommonBattery; } }In the example above, when using the direct edit capability to subclass the Battery
Part Definition, it is now possible to type LA::CommonBattery instead of Drone_LogicalArchitecture::CommonBattery. -
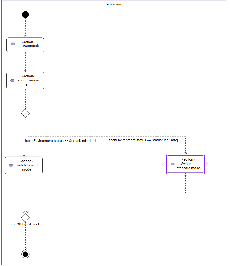
Improve the way elements are displayed in the General View diagram by not display them twice. The new behavior is the following: by default, when no compartment is displayed inside a graphical node, the creation of a nested element from the graphical node displays it on the diagram background and links it with the graphical node through a composition graphical edge. Then, when any compartment inside a graphical node A containing a nested graphical node B is displayed, then any graphical node representing B and linked to graphical node A through a composition graphical edge disappear. For example, in the following model, actionA contains actionB. When no compartment is displayed inside actionA, actionB is displayed on the diagram background and linked to actionA through a composition graphical edge. Then, when the action flow compartment is displayed inside actionA, then actionB is not displayed on the diagram background anymore, only in the action flow compartment of actionA.
When a drag and drop of an Element is made from the Explorer view, the same behavior is applied: if the target graphical node has no candidate compartment displayed, then the dropped Element is created on the diagram background and linked to the target graphical node through a composition graphical edge. If any visible compartment inside the existing graphical node corresponding the semantic parent of the dropped Element is displayed, then the dropped Element is created inside the target graphical node’s compartment as a nested graphical node.
-
When a
ViewUsageis created from any standard diagram, then a diagram is now created and associated to thisViewUsage. -
In diagrams, add New Documentation tool on
Packagegraphical nodes. -
In diagrams, do not display ports compartment anymore when a PortUsage is created from any graphical node. The border graphical node representing the PortUsage is sufficient.
-
-
In textual import/export:
-
The textual export now handles the
OperatorExpressions(mainly used in semanticMetadataDefinition) such as in:
-
private import Metaobjects::SemanticMetadata;
part p;
metadata def MD :> SemanticMetadata {
:>> baseType = p meta SysML::Systems::PartUsage;
}
metadata def MD2 :> SemanticMetadata {
:>> baseType default = p meta SysML::Systems::PartUsage;
}
-
The textual import now forces all the memberFeature of EndFeatureMemberships to have isEnd = true like stated in the SysML Specification "8.3.3.3.3 EndFeatureMembership". For example, it means that the two features used as connector ends in the following models now have isEnd = true.
package pa1 {
part pa1;
part pa2;
connect pa1 to pa2; // Connector end features pa1 and pa2 now have isEnd = true
}
-
The textual export now properly exports
ConnectionUsagessuch as in the following model.
package Parts {
part <p1> part1 {
port po1;
}
part <p2> part2 {
port po2;
}
part <p3> part3 {
port po3;
}
}
package Connections {
private import Parts::part1;
private import Parts::part2;
connect p1 to p2;
connect [1] p1 to [1] p2;
connect (p1, p2, Parts::part3);
connect p1.po1 to p2.po2;
}
package MReqs {
requirement <Mre1>;
}
package SReqs {
requirement <Sre1>;
}
package Derivations {
private import RequirementDerivation::*;
private import MReqs::*;
private import SReqs::*;
#derivation connection {
end #original ::> Mre1;
end #derive ::> Sre1;
}
}
Technical details
-
For technical details on this SysON release (including breaking changes and dependency updates), please refer to changelog.
2025.10.0
Key highlights
-
Standard diagram switching: in diagrams, it is now possible to switch from one ViewDefinition to another one without having to re-create the diagram.
-
Standard libraries update: Update standard libraries to SysMLv2 and KerML 2025-07 specification released on July 2025 (see https://github.com/Systems-Modeling/SysML-v2-Release for more details).
-
Requirements table view: Add a new table view named Requirements Table to display and edit requirements in a tabular way. This table is available on any element. See the documentation for more details.
Breaking changes
-
In diagrams, (almost) all node descriptions are now synchronized (based on the exposed elements of ViewUsages). This contribution allows to switch from one ViewDefinition to another one in a ViewUsage without having to re-create the diagram.
The following modules have been deleted:
-
syson-diagram-general-view -
syson-diagram-interconnection-view -
syson-diagram-actionflow-view -
syson-diagram-statetransition-view
New syson-standard-diagrams-view module handles all the graphical nodes and edges of the previous modules.
All existing diagrams of these modules are automatically migrated to the remaining syson-standard-diagrams-view module.
During this migration, you may lost some graphical nodes and edges that were not handled by the synchronization mechanism.
This contribution introduces some breaking changes:
-
AllocationUsageNodeDescriptionProviderhas been deleted. It is now handled as any otherUsageNodeDescriptionProvider. -
UsageNestedActionUsageEdgeDescriptionProviderhas been deleted. It is now handled as any otherUsageNestedUsageEdgeDescriptionProvider. -
SynchronizeExposedElementsInputProcessor,SynchronizedExposedElementsEventHandlerandSynchronizedExposedElementsDiagramInputhave been deleted. With the new synchronization mechanism, it is no longer necessary to manually synchronize the exposed elements of aViewUsagewith graphical nodes of its associated diagram. -
In
ViewCreateService-
getDiagramEmptyCandidatehas been deleted
-
-
In
ViewEdgeService-
getAllReachableAllocationUsageshas been deleted
-
-
In
ViewNodeService-
getAllReferencingPerformActionUsageshas been deleted -
getAllReachableActorshas been deleted
-
-
In
ViewToolService-
addExistingElementshas been deleted and replaced byaddToExposedElements -
createTransitionUsagehas been moved toViewCreateService -
createViewInFreeFormCompartmenthas been deleted
-
-
In
ToolService-
updateExposedElementshas been deleted and replaced byViewToolService#expose
-
-
NodeCreationTesterhas been renamed toToolTester
New features
-
In diagrams, it is now possible to switch from one ViewDefinition to another one without having to re-create the diagram.
-
In diagrams, it is now possible to change the appearance (color, font…) of all diagram elements, through the new Palette menu Appearance.
-
Add a new table view named Requirements Table to display and edit requirements in a tabular way. This table is available on any element. See the documentation for more details.
Bug fixes
-
Fix textual import issues while importing model with
MetadataAccessExpression. The following model is now properly imported:
private import Metaobjects::SemanticMetadata;
part def Functions {
attribute x : ScalarValues::String;
}
part functions : Functions [*] nonunique;
metadata def Function :> SemanticMetadata {
:>> baseType = functions meta SysML::ActionUsage;
}
-
Fix an issue in the computation of the path of elements in Explorers defined with Sirius Tree APIs instead of Sirius View DSL APIs This issue was not visible in SysON but could appear in downstream applications defining explorers with the Sirius Tree APIs.
-
Fix action "New objects from text" being available on all semantic elements in the Explorer view. Now it is only available on SysML model elements.
-
Fix library update performance and ensure it does not impact standard libraries.
-
Fix an issue where diagrams' edges were blinking when refreshing a diagram.
-
Fix drag and drop of a graphical node from the diagram background into a Package graphical node.
-
Fix an issue where the action flow compartment was not revealed when the New Start Action was executed.
-
Fix an issue where the Delete from diagram action did nothing on elements inside a Package in diagrams.
-
Fix an issue where a
PartUsagecontained in aPartUsagecontained in aPackagewas not displayed, even though it was exposed in theViewUsagecorresponding to the diagram.PartUsageis just one example, but the same issue could appear with any otherElementcontained inElementcontained in aPackage. -
Fix an issue where the action flow compartment was not revealed when the New Decision/New Fork/New Join/New Merge tools were executed.
Improvements
-
Update the PostgreSQL version used in the docker image (used for tests purposes) to 15. If you are using the docker image and want to upgrade to PostgreSQL 15, please refer to the migration process page of the official documentation. Also please remember only YEAR.MONTH.0 versions are stable and suitable for production deployments. Other versions, such as intermediate releases, are intended solely for testing purposes.
-
Update standard libraries to SysMLv2 and KerML 2025-07 specification released on July 2025 (see https://github.com/Systems-Modeling/SysML-v2-Release for more details).
-
Improve handling of
SemanticMetadataby implicitly adding an implicitSubclassificationorSubsettingto the annotatedType.
In the following example, a0 now automatically subsets functions and A0 now automatically subclassifies Function:
private import Metaobjects::SemanticMetadata;
part def Functions {
attribute x : ScalarValues::String;
}
part functions : Functions [*] nonunique;
metadata def Function :> SemanticMetadata {
:>> baseType = functions meta SysML::ActionUsage;
}
#Function action a0; // a0 subset functions
#Function action def A0; // A0 subclassify Functions
-
Move `RequirementUsage’s ReqId property from the Advanced tab to the Core tab of the Details View.
-
Since it is now possible to switch from a Standard Diagram View to another in SysON (for example from General View to Interconnection View), the
ViewDefinitionname in displayed in the label of theViewUsagein the Explorer View. With this enhancement, users can now easily identify whichViewDefinitionis used by aViewUsage. In addition, theViewUsagesdefault name does not contain the name of theViewDefinitionanymore. With this enhancement, users avoid confusion when switching from one ViewDefinition to another one in aViewUsage.
-
Standardize read-only computation. We removed the assumptions SysON made on whether a resource is read-only. Resources are now considered read-only if:
-
They are Sirius Web libraries imported by reference
-
They are textual SysML files imported as read-only
-
They are standard libraries (SysML and KerML) All the other resources are read-write.
-
-
Update the user documentation with information on library update impact analysis. A dialog containing an impact analysis report is now displayed when an user attempts to update a library. This dialog lists references that will be removed from the models because their target doesn’t exist anymore (e.g. a
PartDefinitionthat was typing aPartUsagein a model but doesn’t exist in the new version of the library).
Dependency update
-
Update to Sirius Web 2025.10.0
-
Update to Spring Boot 3.5.5
-
Update to vite 7.1.1 and @vitejs/plugin-react 5.0.0
-
Update to vitest 3.2.4 and @vitest/coverage-v8 3.2.4
-
Update to @types/node 22.16.0 to match the version of node that we are using
Technical details
-
For technical details on this SysON release (including breaking changes), please refer to changelog.
2025.8.0
Key highlights
-
Model conformance to SysML v2 2025-04 version: the metamodel has been modified to conform to SysML v2 and KerML 2025-04 specifications released on April 2025 (see https://www.omg.org/spec/SysML/ for more details). All existing models/projects in SysON will be automatically migrated to this new version. In any case, download all your existing models/projects and back up your database before upgrading to 2025.8.0 (as always).
Breaking changes
-
Fix an issue that made the Expand All tool not work consistently in SysON Explorer view
-
ISysONExplorerFragmentimplementations now need to implementgetKind()andgetParent(). -
The constructors of
KerMLStandardLibraryDirectory,LibrariesDirectory,SysMLStandardLibraryDirectory, andUserLibrariesDirectorynow have a newparentparameter. -
ISysONExplorerServiceimplementations now need to implementcanExpandAll(TreeItem, IEditingContext) -
ISysONExplorerServiceDelegateimplementations now need to implementcanExpandAll(TreeItem, IEditingContext)
-
-
To facilitate the creation of projects on top of SysON, it’s no longer necessary to declare the following files (you just need to re-use them):
-
SysONDocumentTreeItemContextMenuContribution
-
SysONExtensionRegistryMergeStrategy
-
SysONObjectTreeItemContextMenuContribution
-
New features
-
Add a new edge tool from
UseCaseUsageto createIncludeUseCaseUsagein the General view diagram. image::gv-IncludeUseCaseUsage.png[Manage Visibility modal, width=65%,height=65%] -
Implement the textual export of
FlowUsage. The following model now properly exports theFlowUsageelements.
part def P1Def {
port po1 : PortDef1;
}
port def PortDef1 {
out item item1 : P2Def;
}
part def P2Def;
part def P3Def {
in item item2 : P3Def;
}
part p1 {
part p2 : P1Def;
part p3 : P3Def;
flow from p2.po1.item1 to p3.item2;
flow f1 from p2.po1.item1 to p3.item2;
}
Bug fixes
-
Fix an issue that made the Expand All tool not work consistently in SysON Explorer view.
-
Fix an issue where a drag-and-drop of an
Elementfrom the Explorer view to a diagram exposed theElementtwice in theViewUsageassociated to the diagram. -
In the General View diagram, the creation of
BindingConnectorAsUsagenow computes the shortest feature path between the source feature and the target feature to create a feature chain if required. For example creating aBindingConnectorAsUsagebetween "i0" and "i11" in the following model will create the feature chain: a1.a11.i11.
action a0 {
item i0;
action a1 {
action a11 {
in item i11;
}
}
}
Moreover, the tooling has been improved to: * Find the best containment location at creation time. In this case, "a0" * Properly handle source/target reconnection to recompute the feature chain and the best container. - Fix an issue where models and diagrams referencing standard library elements might not be correctly loaded. - Fix an issue where models and diagrams referencing standard library elements might not be correctly saved.
-
Fix an issue where the type property of
Featurethat ownsFeatureChainingwas not correctly set. The type of the lastFeatureChainingis now added to the list of types of the owning feature.
For example in:
Type T1 {
feature t1Feature : T2;
}
Type T2 {
feature t2Feature : T3;
}
Type T3 {
feature t3Feature ;
}
The FeatureChain t1Feature.t2Feature is now typed with T3.
-
Fix an issue with name resolution during the textual import of elements used in a
FlowConnectionAsUsage. In the following example, the last segment of theFlowConnectionAsUsageends were not properly resolved during import:
package 'Port Example' {
attribute def Temp;
part def Fuel;
port def FuelOutPort {
attribute temperature : Temp;
out item fuelSupply : Fuel;
in item fuelReturn : Fuel;
}
port def FuelInPort {
attribute temperature : Temp;
in item fuelSupply : Fuel;
out item fuelReturn : Fuel;
}
part def FuelTankAssembly {
port fuelTankPort : FuelOutPort;
}
part def Engine {
port engineFuelPort : FuelInPort;
}
}
package 'Flow Connection Interface Example' {
private import 'Port Example'::*;
part def Vehicle;
part vehicle : Vehicle {
part tankAssembly : FuelTankAssembly;
part eng : Engine;
flow of Fuel
from tankAssembly.fuelTankPort.fuelSupply // Failed to resolve fuelSupply
to eng.engineFuelPort.fuelSupply; // Failed to resolve fuelSupply
flow of Fuel
from eng.engineFuelPort.fuelReturn // Failed to resolve fuelReturn
to tankAssembly.fuelTankPort.fuelReturn; // Failed to resolve fuelReturn
}
}
-
Fix textual import issues when importing
MetadataUsage. The following notations, used to defineMetadataUsage, are now properly imported by SysON:
package p1 {
metadata def MD1 {
attribute x : ScalarValues::String;
}
metadata def MD2 {
attribute y : ScalarValues::String;
:> annotatedElement : SysML::PartUsage;
}
#MD1 part p1; // User Defined Keyword
part p2 {
@MD1 { // Nested Annotation
x = "1";
}
}
part p3;
metadata MD1 about p3; // KerML Style
part p4;
metadata m1 : MD1 about p4; // Named annotation
#MD2 part p5;
}
-
In the Explorer view, fix an issue where the context menu of a tree item was loaded twice.
-
In diagrams, fix an issue where the
Actorswere not shown anymore in the actors compartment. -
For all REST APIs, fix an issue where string values were used instead of literal values for primitive types when serializing with JSON.
Improvements
-
Align metamodel to SysML v2 2025-04 specification released on April 2025 (see https://www.omg.org/spec/SysML/ for more details) and KerML 2025-04 specification released on April 2025 (see https://www.omg.org/spec/KerML/ for more details).
The new concepts are:
-
InstantiationExpression(inherits fromExpression) -
ConstructorExpression(inherits fromInstantiationExpression)
The new attributes are:
-
On
Feature-
isConstant : EBoolean
-
-
On
Usage-
mayTimeVary : EBoolean
-
The new operations are:
-
On
Element-
path() : EString
-
-
On
Feature-
isFeaturingType(Type) : EBoolean -
canAccess(Feature) : EBoolean
-
-
On
Type-
isCompatibleWith(Type) : EBoolean -
allRedefinedFeaturesOf(Membership) : Feature
-
The new references are:
-
On
Connector-
defaultFeaturingType : Type
-
-
On
InstantiationExpression-
argument : Expression
-
The updates are:
-
The concept
FlowConnectionDefinitionhas been renamed toFlowDefinition. -
The concept
FlowConnectionUsagehas been renamed toFlowUsage. -
The concept
SuccessionFlowConnectionUsagehas been renamed toSuccessionFlowUsage. -
The concept
ItemFlowhas been renamed toFlow.-
The reference
itemFlowEnd : ItemFlowEndhas been renamed toflowEnd : FlowEnd.
-
-
The concept
ItemFlowEndhas been renamed toFlowEnd. -
The concept
SuccessionItemFlowhas been renamed toSuccessionFlowTypeFeaturing.-
The reference
featuringType : Typeno longer redefinestype. -
The reference
featureOfType : Featureno longer redefinesfeature.
-
-
The concept
ItemFeaturehas been renamed toPayloadFeature. -
On
MetadataAccessExpression-
The reference
referencedElement : Elementis now derived and subsetsmember.
-
-
On
FeatureMembership-
The reference
owningType : Typeno longer redefinestype. -
The reference
ownedMemberFeature : Featureno longer redefinesfeature.
-
-
On
Feature-
The attribute
isReadOnly : EBooleanhas been renamed toisVariable : EBoolean.
-
The deletions are:
-
The concept
Featuring -
The concept
LifeClass -
On
Membership-
The operation
allRedefinedFeature() : Feature
-
-
On
Feature-
The reference
valuation : FeatureValue
-
-
On
OccurrenceDefinition-
The reference
lifeClass : LifeClass
-
-
On
Succession-
The reference
effectStep : Step -
The reference
guardExpression : Expression -
The reference
transitionStep : Step -
The reference
triggerStep : Step
-
All standard libraries have been updated to comply with the SysML v2 2025-04 specification. All validation rules have been updated to comply with the SysML v2 2025-04 specification.
-
Exclude referenced libraries from validation. Referenced libraries are not validated anymore since users can’t fix them in their project. It is the responsibility of the library owner to fix the validation issues in the project that contains the library.
-
For all REST APIs, ensure that the
@idandelementIdattributes have the same value (theelementIdvalue) in JSON serialization. The SysMLv2 standard has not decided if those two attributes should be the same or not. This change is made to ease the use of the REST APIs and to avoid confusion. -
For all REST APIs, use alphabetical order for the JSON serialization of attributes and references.
Dependency update
-
Update to Spring Boot 3.5.0
-
Update to Sirius Web 2025.8.0
-
Update to SysIDE 0.9.0
-
Update to Sirius EMF-JSON 2.5.3
-
Update to Node 22.16.0
Technical details
-
For technical details on this SysON release (including breaking changes), please refer to changelog.
2025.6.0
Key highlights
-
ViewUsages:
ViewUsageelements can now be created and displayed in the General View diagram.
Furthermore, when a diagram is created from the Explorer view, a new ViewUsage element is also created and the new diagram is attached to this new ViewUsage.
When a ViewUsage is created, it is automatically typed with the General View ViewDefinition from the standard library.
When a ViewUsage is created, a new General View diagram is also created and the diagram is attached to this new ViewUsage.
-
Manage Visibility: A new action allows users to manage the visibility of graphical nodes and their children in the General View diagram.
-
Textual import/export: Improved support for textual import/export of various elements, including
ViewUsage,MultiplicityRange,AcceptActionUsage, andTriggerInvocationExpression. -
Customized appearance on graphical nodes: A new tool (in the new Appearance section of the Palette) allows users to manage the appearance of graphical nodes in diagrams. This is a first version that will be improved in the future.
Once applied:
Breaking changes
-
Editing the label of a
TransitionUsagedirectly from the diagram is no longer supported. The label aggregates multiple complex elements, including:-
Accepter
-
Payload
-
Receiver
-
Guard
-
Effect
-
The current editing infrastructure is not sufficiently robust to manage all of these components reliably. To prevent potential loss or corruption of data during editing, this functionality has been disabled. Future contributions are planned to introduce enhanced capabilities for editing these properties directly within the diagram.
Bug fixes
-
Fix an issue that made published libraries' dependencies always empty. Publishing a project with a dependency to a library now correctly produces a library with the same dependency.
-
In the Details view, fix an issue that prevents adding a new value to a multi-valued reference on a reference widget.
-
In General View diagram, fix an issue where the New Binding Connector As Usage (bind) tool accessible on
ItemUsagebordered nodes was failing to create a graphical edge betweenItemUsagebordered nodes.
-
In all diagrams, fix an issue where some compartments (containing the new element created) were not revealed when the New Perform Action tool was executed.
-
In all diagrams, fix an issue where the execution of the Add existing elements tool adding
Successionwith a guard involving 'start' or 'done' was not well displayed. If a start or doneActionUsageis used by an ownedTransitionUsage, they are now added to the Action Flow compartment. -
In all diagrams, fix an issue where
TransitionUsagewas displayed twice if the source or target of theTransitionUsagewas displayed multiple times in the same diagram. -
In all diagrams, fix an issue where the children of the
Packagegraphical node lost their position when the diagram is rendered after tab switching. -
In all diagrams, fix wrong tool section names found in some compartments' palettes.
-
In all diagrams, fix the names of the
Constraintcreation tools insideRequirements. They are now named:-
New Require constraint -
New Assume constraint
-
-
In the Details view, fix an issue that prevents opening the candidates on a reference widget.
-
Fix an issue in the textual import of
MultiplicityRangewith explicit lower and upper bounds. The textual import now correctly creates aMultiplicityRangecontainingLiteralIntegerelements for integer bounds, andFeatureReferenceExpressionelements for feature bounds. -
Fix an issue where dragging and dropping a
Definitionelement from the Explorer view on a General View did not create the associated node. -
In diagrams, prevent
TransitionUsagegraphical edges from being reconnected to anotherTransitionUsage. In the previous implementation, it was possible during a graphical edge reconnection to drop the source or target onto anotherTransitionUsage. The semantics of theTransitionUsagebeing reconnected was changed and the graphical edge was removed from the diagram.
New features
-
ViewUsagemay now be displayed and created from the General View.
-
ViewUsagemay now display graphical contents in General View diagram.
-
When end-users click on New Object on a semantic element, and select a
ViewUsage, then aViewUsagetyped by default with the General ViewViewDefinitionfrom the standard library will be created. A General View diagram will also be created and associated to theViewUsage. -
Create
ViewUsagesemantic element in addition to Diagram on New representation menu in Explorer view. All existing SysON DiagramDescriptions (i.e. General View, Interconnection View…) have been updated to reflect the fact that they can now be associated withViewUsages. -
ManageVisibilitynode action may now be displayed from the General View onDefinitionandUsagegraphical nodes. This node action opens a modal that can be used to reveal or hide the graphical node’s children. Menu actions can be used toreveal all content,reveal valued content only, orhide all content.
-
In diagrams, a
FeatureValueconnecting twoFeaturesnow displays its implicitBindingConnectorAsUsageas a graphical edge. Note that the implicitBindingConnectorAsUsageis not added to the model, but is only represented in the diagram.
-
In the Details view, a new widget displays the value of a
Featureusing its SysML textual format. Currently, this widget is read-only. It may become editable in a future release.
Improvements
-
In General View diagram,
ConnectionDefinitionare now also represented as graphical elements:
-
New tool
New Exhibit State with referenced Statehas been added to the palette of thePart Usage(inside theBehaviorsection). This tool allows users to create a newExhibit Stateelement referencing an existingState Usageselected using a dedicated selection dialog. -
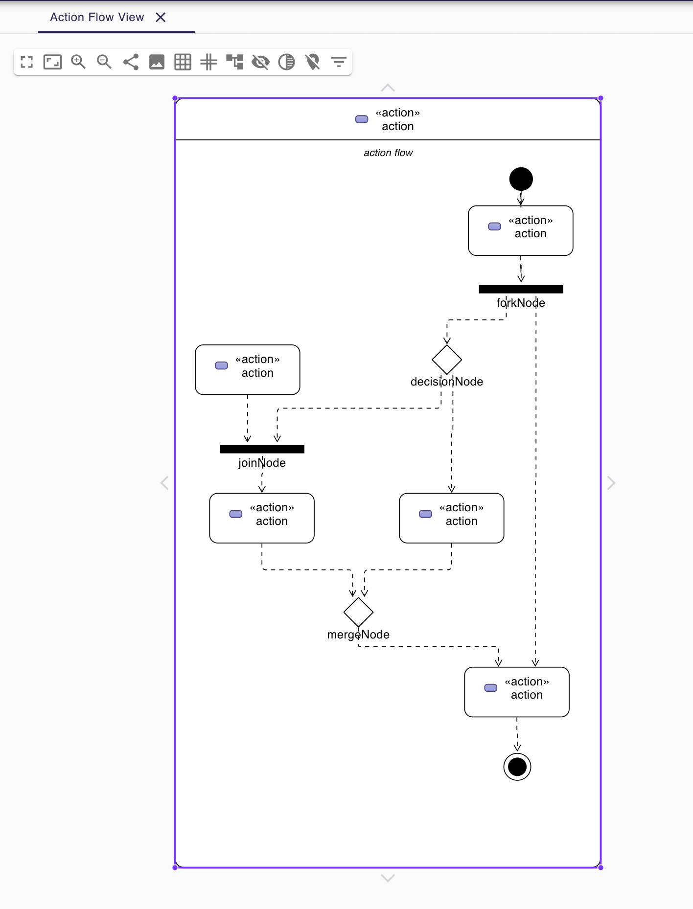
Implement textual export of
ForkNodesuch as:
action action1 {
action a1;
action a2;
fork fork1;
then a1;
then a2;
first start then fork1;
}
action action2 {
action a1;
action a2;
fork fork1 {
/* doc1 */
}
then a1;
then a2;
first start then fork1;
}
-
Implement textual export of
JoinNodesuch as:
action action1 {
action a1;
action a2;
fork fork1;
then a1;
then a2;
join join1;
first start then fork1;
first a1 then join1;
first a2 then join1;
then done;
}
-
Implement textual export of
MergeNodesuch as:
action action1 {
action a1;
action a2;
fork fork1;
then a1;
then a2;
merge merge1;
first start then fork1;
first a1 then merge1;
first a2 then merge1;
}
-
Add
ItemUsageas bordered nodes onActionUsageandActionDefinitionin the General View diagram.
-
Add
FlowConnectionUsagefromItemUsageon the General View diagram.
-
Implement textual import/export of
AcceptActionUsagesuch as in the following model:
action a1 {
item def S1;
item def S2;
item def S3;
port p1;
port p2;
port p3;
action a1 accept s1 : S1 via p1;
action a2 accept S2 via p2;
accept S3 via p3;
}
-
Implement textual export of
TriggerInvocationExpressionsuch as in the followingTransitionUsageusing as a trigger aTriggerInvocationExpression:
part part1 {
private import ScalarValues::*;
action b {
attribute f : Boolean;
}
action a1 {
accept when b.f; // <- AcceptActionUsage using a TriggerInvocationExpression : when b.f
}
}
-
New tools have been introduced in the
Behaviorsection ofStateelements (Usage and Definition) to create state sub-actions (Entry,Do, andExit) referencing an existingActionUsage. Existing toolsNew Entry Action,New Do Action, andNew Exit Actionhave been updated to be aligned with the SysMLV2 specification. -
In the General View diagram, improve the label of
TransitionUsagein order to be able to display the accepter information. For example, for:
item def TurnOn;
state def OnOff2 {
private import SI::*;
private import ScalarValues::*;
port commPort;
attribute x : Real;
state off;
state on;
state idle;
transition off_on
first off
accept TurnOn via commPort
then on;
transition on_off
first on
accept after 5 [min]
then off;
transition on_idle
first on
if x > 0.0
then idle;
}
The General View diagram will display TransitionUsage as:
-
Add a
parameterscompartment onActionDefinitionin the General View diagram to display directed features.
-
In the General View diagram, the selection dialog to reference an existing
Actionwhen creating a newPerform Actionhas been improved to present theseActionsin a hierarchical way. -
Make LibraryPackage’s
isStandardcheckbox read-only in the details view. At the moment, SysON only supports KerML and SysML, and does not support the definition of other normative model libraries. -
Improve the New objects from text action in order to be able to resolve names against existing elements. For example, in the following context:
action def ActionDefinition1 {
action action1 {
out item item1Out;
}
action action2 {
in item item1In;
}
}
Using New objects from text from ActionDefinition1 with the following content flow action1.item1Out to action2.item1In; will properly resolve the end features of the created FlowConnectionUsage.
-
Add a
perform actionscompartment toPartUsageandPartDefinitionto displayPerformActionUsagein the General View diagram.
-
New compartment in
ActionUsageandActionDefinitionto displayPerformActionUsagein the General View diagram.
-
In all diagrams, the initial
Packagegraphical node width has been reduced by 1/3 to be more compact.
-
Improve the time required to display the available commands in the omnibox.
-
In the General View diagram, the state transition compartment is now available on:
-
StateUsage -
StateDefinition -
ExhibitStateUsage
-

-
The
ViewUsage#exposedElementfeature is now updated to reflect the contents of the diagram (General View, Interconnection View, Action Flow View…) on which it is associated. -
Make file extension check case-insensitive on textual import (i.e. allow importing .SYSML, .SysML, .KERML…)
-
Make the Details view more extensible in how it determines whether a SysML Element is editable or not. Also improve the kind of elements for which SysON is able to determine whether they are editable or not.
-
In diagrams, improve the direct edit tool on
ConstraintUsageto be able to edit basic expressions. It is now possible to use the following types of expressions in aConstraintUsage:-
BinaryOperatorExpression -
BracketExpression -
FeatureChainExpression
-
For example:
requirement weight{
attribute actualWeight :> ISQ::mass;
require constraint {actualWeight <= 0.25 [lb]}
}
-
In diagrams, improve the direct edit tool on
Featuresuch asAttributeUsageorItemUsageto be able to editFeatureValuewith basic expressions. It is now possible to use the following types of expressions in aFeature:-
BinaryOperatorExpression -
BracketExpression -
FeatureChainExpression
-
Here are some examples:
package P0 {
part p1 {
attribute x1 = x3 - x2 - 4.5; // Nested BinaryOperatorExpression
attribute x2 = 25 [SI::kg] + 15 [SI::kg]; // BracketExpression
attribute x3;
}
item def I2 {
in item i2_1 : I3;
}
item def I3 {
in item i3_1;
}
}
...
action a1 {
in item a1_3 : P0::I2;
}
action a2 {
in item a2_1 = a1.a1_3.i2_1.i3_1; // FeatureChainExpression
}
-
Implement textual export of
ViewUsagesuch as:
view rearAxleAssemblyDiagram {
expose rearAxleAssembly;
expose rearAxleAssembly::rearAxle;
expose rearAxleAssembly::differential;
render asTreeDiagram;
}
Dependency update
-
Switch to Sirius Web 2025.6.0
-
Switch
@xyflow/reactto12.6.0 -
Switch
@mui/materialto7.0.2 -
Switch
@mui/icons-materialto7.0.2 -
Switch
@mui/x-tree-viewto7.29.1 -
Switch
tss-reactto4.9.16 -
Switch to JaCoCo 0.8.13.
-
Switch to Spring Boot 3.4.5.
-
Switch to EMFJson 2.5.1.
Technical details
-
For technical details on this SysON release (including breaking changes), please refer to changelog.
2025.4.0
Key highlights
-
Model conformance to SysML v2 Beta 2.4 version: the metamodel has been modified to conform to SysML v2 and KerML 2024-12 specifications released on December 2024 (see https://www.omg.org/spec/SysML/ for more details). All existing models/projects in SysON will be automatically migrated to this new version. In any case, download all your existing models/projects before upgrading to 2025.4.0 (as always).
-
Libraries publication/import: the SysML contents of a project may now be published as a library. After publication, the library is listed in
<baseUrl>/libraries/. Projects may now import published libraries. Projects may now update the version of a published library they depend on. More details at Publication section and Library import section in this documentation for more details.
Breaking changes
-
A
SuccessionUsagenow computes its source and target from the properties sourceFeature and targetFeature. It might causes someSuccessionUsagenot to be displayed correctly in diagrams if they were starting or ending from an inherited standard libraryActionUsage(such asstartordone). In such cases, delete theSuccessionUsagegraphical node and recreate it graphically (for example by drag&drop or with Add existing element tool).
Bug fixes
-
Fix an issue while computing the name of
VariantMembership. This has an impact on name resolution againstElementcontained inVariantMembershipduring the textual import process (for example forEnumerationUsageliterals inEnumerationDefinition). -
Fix resolution of "unrestricted" names. For example, while importing the following model, the reference to 'p 2'::'A 1' is now properly resolved.
package p1 {
package 'p 2' {
action def 'A 1';
}
action 'a 2' : 'p 2'::'A 1';
}
-
Fix a problem encountered during the import of a SysML textual file in a specific model configuration. The model incorrectly resolved the target of a
Redefinitionwhen a name conflict was detected. -
Fix an issue that prevented the export functionality to correctly produce qualified name for elements referenced in
FeatureReferenceExpression. -
In
Explorer View, the fold/unfold arrow is now also available for non-sysml model elements. -
Fix computation of
SuccessionAsUsage.getSourceFeature()derived reference when using implicit source such as in the following example:
action def ActionDef1 {
action ax2;
action ax1;
then ax2;
then decide; // <- The source is ax1
}
-
Fix an issue on import that set the default
TransitionFeatureKindvalue on accept and doTransitionFeatureMembershipImporting an "accept"TransitionFeatureMembershipnow correctly sets its kind totrigger. Importing a "do"TransitionFeatureMembershipnow explicitly sets its kind toeffect. -
Fix an issue on import that set the default
RequirementConstraintKindvalue on require and assumeRequirementConstraintMembershipImporting a "require"RequirementConstraintMembershipnow correctly sets its kind torequirement. Importing an "assume"RequirementConstraintMembershipnow explicitly sets its kind toassumption. -
Fix import of
TextualRepresentationto clean language and body properties. They no longer contain the extra characters:-
/*
-
*/
-
"
-
-
Uniformize the import of
LiteralString. Thevaluefield of importedLiteralStringelements does not contain double quotes anymore. This behavior is aligned with how SysON handles quotes indeclaredNamefields. -
Fix the textual export of
LiteralStringnot wrapped in double quotes. The user had to explicitly add the double quotes around aLiteralStringvalue to ensure the export was producing valid SysML. This is not the case anymore. -
Fix the creation of
TransitionUsagefrom anActionUsageto the "Done" ActionUsage. -
Fix the value of the
isLibraryElementattribute for elements insideLibraryPackage. The attribute is now correctlytruefor elements contained in the ownership tree of aLibraryPackage.
New features
-
The SysML contents of a project may now be published as a library. The command palette now contains a dedicated command to do so.
Note that it’s only available for projects with documents containing SysML elements as their root contents. The publication process only publishes the SysML contents.
Upon selecting this command, a dialog prompts for the library information.
When the publication is successful, a success notification appears. Otherwise, an error notification appears, for example when trying to publish a library in a version that already exists.
After publication, the library is listed in <baseUrl>/libraries/.
This page is also accessible from the 'help' menu in the top right corner of the application.
This page lists all the libraries published in the application.
Opening a library displays it as a read-only project.
-
Projects may now import published libraries. The command palette now contains a dedicated command to do so.
This command is available for any project to import any library.
Upon selecting this command, a dialog prompts for the libraries to import.
The import is done either by "reference" or by "copy". With the former, the contents of the library are accessed in read-only mode. With the latter, a copy of the contents of the library are copied into the project, and they may be used and edited as if they had been manually created into the project.
Upon importing:
-
If one of the selected libraries is already imported (same namespace, name and version) then it will not be imported a second time.
-
Dependencies are re-loaded, which may trigger imported libraries to re-appear in the Explorer view if they had been manually removed.
Upon a successful import, a notification appears in the bottom right corner.
The project contents are updated.
If a document from an imported-by-reference library has a root element that is an instance of LibraryPackage, then that document is displayed under the 'User libraries' node in the 'Explorer' view.
-
Projects may now update the version of a published library they depend on.
In the Explorer view, the contextual menu on documents from imported-by-reference published libraries now contains an entry to update the version of the library dependency.
Upon selecting this action, a dialog prompts for the new version of the library to use.
After the library update has been performed, if successful, a notification appears.
Updating a library means that the contents of the project are updated. Libraries may add, remove or edit their contents between versions. This means projects may become invalid because some of the library elements it was built upon no longer exist, or their identity has changed.
Improvements
-
Align metamodel to SysML v2 2024-12 specification released on December 2024(see https://www.omg.org/spec/SysML/ for more details) and KerML 2024-12 specification released on December 2024(see https://www.omg.org/spec/KerML/ for more details). Download all your models/projects before upgrading to 2025.4.0. The new concepts are:
-
CrossSubsetting(inherits fromSubsetting) -
IndexExpression(inherits fromOperatorExpression) The new operations are: -
Usage#referencedTargetFeature() -
Type#supertypes(EBoolean) -
Type#removedRedefinedFeatures(Membership) -
Type#nonPrivateMemberships(Namespace, Type, EBoolean) -
Type#inheritableMemberships(Namespace, Type, EBoolean) -
Type#multiplicities() -
Namespace#membershipsOfVisibility(VisibilityKind, Namespace) -
Membership#allRedefinedFeatures() -
Feature#allRedefinedFeatures() -
Feature#asCartesianProduct() -
Feature#isCartesianProduct() -
Feature#isOwnedCrossFeature() -
Feature#ownedCrossFeature()The new references are: -
CrossSubsetting#crossedFeature -
CrossSubsetting#crossingFeature -
Feature#crossFeature -
Feature#ownedCrossSubsetting -
Annotation#ownedAnnotatingElement -
AnnotatingElement#owningAnnotatingRelationship -
FlowConnectionDefinition#flowConnectionEndThe modifications are: -
Usage#nestedConnectionnow subsetsUsage#nestedUsageinstead ofUsage#nestedPart -
CaseDefinition#subjectParameternow subsetsDefinition#usageinstead ofDefinition#ownedUsage -
CaseDefinition#objectiveRequirementnow subsetsDefinition#usageinstead ofUsage#ownedRequirement -
CaseDefinition#actorParameternow subsetsDefinition#usageinstead ofUsage#ownedPart -
CaseUsage#subjectParameternow subsetsUsage#usageinstead ofUsage#nestedUsage -
CaseUsage#objectiveRequirementnow subsetsUsage#usageinstead ofUsage#nestedRequirement -
CaseUsage#actorParameternow subsetsUsage#usageinstead ofUsage#nestedPart -
RequirementDefinition#subjectParameternow subsetsDefinition#usageinstead ofDefinition#ownedUsage -
RequirementDefinition#stakeholderParameternow subsetsDefinition#usageinstead ofDefinition#ownedUsage -
RequirementDefinition#actorParameternow subsetsDefinition#usageinstead ofDefinition#ownedUsage -
RequirementUsage#subjectParameternow subsetsUsage#usageinstead ofUsage#nestedUsage -
RequirementUsage#stakeholderParameternow subsetsUsage#usageinstead ofUsage#nestedUsage -
RequirementUsage#actorParameternow subsetsUsage#usageinstead ofUsage#nestedPart -
Type#inheritedMemberships-
excludedparameter renamed toexcludedTypes -
new
excludedNamespaces : Namespace [0..\*]parameter
-
-
MultiplicityRange#boundnow subsetsNamespace#ownedMemberinstead of redefining it -
InvocationExpression#operandhas been deleted -
FlowConnectionUsagenow inherits fromConnectorAsUsageinstead ofConnectionUsage -
Definition#ownedConnectionnow subsetsDefinition#ownedUsageinstead ofDefinition#ownedPart -
Annotation#annotatingElementis now derived -
AnnotatingElement#annotationis now derived -
FlowConnectionDefinitiondon’t inherits fromConnectionDefinitionanymore -
FlowConnectionUsage#flowConnectionDefinitiondon’t redefinesConnectionUsage#connectionDefinitionanymore
-
-
All standard libraries have been updated to comply with the SysML v2 2024-12 specification.
-
All validation rules have been updated to comply with the SysML v2 2024-12 specification.
-
In
General ViewandState Transition Viewdiagrams, whenPackageslabels exceed the available space, an ellipsis is added to offer a visual sign that the name is truncated.
-
In diagrams, the direct edit tool on
Featureelements now allows to use the ":=" and "default" symbols (see for more details in user documentation ). -
It’s now possible to create a
General Viewdiagram under root namespace elements.
-
In the General View diagram, the subject creation tool displays available
Usagesin a tree instead of a list.
-
Improve handling of
SuccessionAsUsagetextual import with implicit source property. For example importing the following SysML v2 content would now create a valid semantic model:
action def ActionDef1 {
action a2;
action a3;
first start;
then a2;
then a3;
}
The textual export module has also be improved to produce the same file than the one imported.
-
The General View diagram now supports
Satisfy Requirement Usageobjects. A new creation tool can be found in theRequirementssection of the palette.Satisfy Requirement Usageobjects may also be drag-and-dropped from the Explorer onto the diagram background.
-
The
General Viewdiagram is now proposed first when creating a diagram. -
It’s now possible, in diagrams, to reduce the width of
Usages(for examplePart) andDefinition(for examplePart Definition) graphical nodes with a long name as their label can now be wrapped. -
Improve textual import of
SuccessionAsUsagewhich define a new target action directly after the 'then' keyword. For example importing the following SysML file would now create a valid semantic model:
action def ActionDef1 {
first start;
then action a1;
then action a2;
}
-
Improve textual export of
SuccessionAsUsageby properly handle its name. For example exporting a model of anActionDefinitioncontaining twoActionUsagesand a namedSuccessionAsUsagewould produce the following file:
action def ActionDef1 {
action a1;
action a2;
succession s1 first a1 then a2;
}
-
Improve
PortDefinitiontextual import by creating the requiredConjugatedPortduring the import process. -
Improve textual import of
TransitionUsageby handling implicit source property. In the following example, the source of outgoingTransitionUsagesof theDecisionNodeare now properly resolved.
action a0 {
private import ScalarValues::*;
action a1;
action a2;
action a3;
action a4;
attribute attr1 : Real;
first a0 then d1;
decide d1;
if x >= 2 then a1; // Source is d1
if x >= 1 and x < 2 then a3; // Source is d1
else a4; // Source is d1
}
-
Improve the textual import of
TransitionUsageby handling guards. The import can now handleOperatorExpressionsuch has:
action a0 {
attribute attr1 : Real;
succession S first start if x < 0.0 then done;
}
-
Implement
ConnectionDefinitionderived references and operations in SysON SysML v2 metamodel. -
TransitionUsagescan now be displayed and created in the General View and Action Flow diagrams. Be aware that the guard expressions are displayed in the label but can’t be edited yet using the direct edit tool. -
Update Batmobile project example by fixing some of the issues found in the model:
-
Improvements on
SuccessionAsUsageandTransitionUsage -
Improvements of General View diagram to be able to represent the "Drive Batmobile" action definition.
-
-
Simplify handling of "start" and "done"
ActionUsages. Those elements can now be displayed without the specialMembershippreviously used to "import" them in the parent. -
The tool "Add Existing Elements" is now directly available from the Action Flow compartment in the
General View Diagram. -
Add support for implicit redefinition of
BehaviorandStepparameters. Parameters ofBehaviorandStepnow implicitly redefine the matching parameters ofBehaviorsubclassifications andStepspecializations. See KerML 7.4.7.2 and 7.4.7.3 for more information. These implicit redefinitions aren’t visible in the diagrams nor the explorer (like all the other implicit specializations). The importer can now import SysML files that containFeatureChainingExpressionrelying on these implicit redefinitions. -
An edge is now displayed between
OccurrenceDefinitionits nestedOccurrenceUsages.
-
It’s now possible, in diagrams, to reduce the width of
NamespaceImportgraphical nodes with a long name as their label can now be wrapped.
-
Improve the name used in exported files of objects referenced by an implicit
Specialization. For example, the name used to reference the "start"ActionUsagein the following model has been improved:
action def ActionDef1 {
action a2;
first Actions::Action::start then a2;
}
action def ActionDef1 {
action a2;
first start then a2;
}
-
Support the textual export of
TransitionUsageowned byActionUsageandActionDefinitionsuch as:
action def A1 {
private import ScalarValues::Integer;
attribute x : Integer;
action a1;
action a2;
first a1 if x == 1 then a2;
succession s1 first a1 if x > 1 & x < 2 then a2;
succession s2 first a1 if x > 2 & x < 3 then a2;
}
-
Implement textual export of
DecisionNodesuch as:
action def A1 {
action a1;
action a2;
action a3;
attribute x : ScalarValues::Real;
decide decision1;
if x >= 2.1 then a1;
if x >= 1.1 and x < 2.1 then a2;
else a3;
}
-
In General View diagram,
PortUsageare now represented as border nodes onPartUsagenodes.
-
Allow to properly import libraries as copies if they have been created from models imported from textual SysML Models imported from textual SysML that contain
LibraryPackagewere always read-only, even when published as libraries and imported by the user. This conflicted with the expected behavior of the import by copy feature, which should allow the user to edit the content of the imported library. -
Use a textarea widget to be able to edit multiline string properties in the Details view. This is visible on the "body" property on:
-
Comment -
Documentation -
TextualRepresentation
-
-
TextualRepresentationscan now be displayed and edited in the General View diagram.
-
The navigation bar menu icon has been updated (from a question mark to a "classic" menu icon). At the beginning of SysON, it had sense because the only menu entry (i.e. a link) available on this menu was the documentation. Now, it also includes a menu entry to the projects page and a menu entry to the libraries page.
-
Add new SysMLv2 Library template allowing to create a project composed with a simple model with only one element: a
LibraryPackage. This template is visible on the home page (like SysMlv2 and Batmobile templates). -
Implement textual export of
TextualRepresentationsuch as:
action def P1 {
language "naturalLanguage"
/* some comment
some other comment */
rep l2 language "naturalLanguage2"
/* some comment 3 */
}
-
In General View diagram,
Commentscan now be created from aDependencygraphical edge or aTransitionUsagegraphical edge, using the graphical edge contextual menu (a.k.a. the palette).
-
In General View diagram,
PortUsagenow have edges tools to create three types of edges:-
BindingConnectorAsUsage -
InterfaceUsage -
FlowConnectionUsage
-
-
In General View diagram,
ConnectionDefinitionare now represented as nodes.
Dependency update
-
Switch to Spring Boot 3.4.4.
-
Switch to Sirius Web 2025.4.0
-
Switch to Turbo 2.4.4
-
Switch to @xyflow 12.4.4
-
Switch to Sirius EMF-JSON 2.4.0
Technical details
-
For technical details on this SysON release, including breaking changes, see changelog.
2025.2.0
Key highlights
-
Model conformance to SysML v2 Beta 2.3 version: the metamodel has been modified to conform to SysML v2 and KerML Beta 2.3 specifications released on December 2024 (see https://www.omg.org/spec/SysML/ for more details).
-
Add validation rules: SysON now implements the constraints (a.k.a. validation rules) from the SysML v2 specification. The Validation view shows the results of the execution of the constraints on your models.
-
Right-click to display contextual menu (a.k.a. palette): In all diagrams, the contextual menu is now available on right-click instead of left-click.
-
Drag and drop in Explorer view : Users can now move semantic elements using a drag and drop operation in the Explorer view.
-
Undo/redo: Users can now undo and redo any semantic change (i.e. in Explorer and Details views) with "CTRL + z" and "CTRL + y". Undo/redo isn’t available yet in diagrams.
Bug fixes
-
Fix an issue where the server could crash when successive REST APIs calls are executed. More precisely, the dates fields weren’t serialized correctly.
-
Fix an issue where default names of
Elementswere sometimes invalid because corresponding to SysML v2 keywords. New default names now include a number, this number corresponding to the count ofElementsof the same kind in the scope. For example, if aPartDefinitionalready defines 5 parts, then a newPartcreated under thisPartDefinitionwould have part6 for name. -
Fix an issue where downloading of standard libraries pointed at 404 error. They are now properly downloaded. Export to textual SysML v2 isn’t fully implemented yet so there are still unhandled cases.
-
Fix
Port Usagelabels in diagrams (feature typing was incorrectly duplicated). -
In diagrams, labels of
Usages(e.g.:Attribute Usages) with aFeature Valuerelationship having the initial property set to true now use the ":=" symbol instead of "=". -
In diagrams, labels of
Usages(e.g.:Attribute Usages) with aFeature Valuerelationship having the default property set to true now display the default keyword. -
In the
General Viewdiagram, the multiplicity is no longer displayed on graphical edges to conform to the SysML v2 specification. -
In the
General Viewdiagram, fix an issue where the execution ofNew Port In/Inout/Outtools was failing.
New features
-
A new view named Query is available in SysON, allowing users to query the models.
This view allows to write AQL queries (see AQL documentation for more details) and get the results of the queries written. Please read the Query view section in this documentation for more details.
-
The Validation view now displays the result of the execution of the constraints (a.k.a. validation rules) from the SysML v2 specification.
-
Users can now move semantic elements using the drag and drop operation in the Explorer view (i.e. move tree items inside the Explorer view).
-
Users can now undo and redo any semantic change (i.e. in Explorer and Details views) with "CTRL + z" and "CTRL + y". Undo/redo isn’t available yet in diagrams.
-
A minimap is now available on all diagrams, at the bottom right corner. This minimap allows to see the whole diagram in a small square, it highlights the current viewport, and allows to click/drag/scroll the minimap to navigate the diagram.
Improvements
-
The
General Viewdiagram now supportsConcern Definitionobjects. The creation tool can be found in theRequirementssection of the palette.Concern Definitionobjects may also be drag-and-dropped from the Explorer onto the diagram background.
-
The
General Viewdiagram now supportsConcern Usageobjects. The creation tool can be found in theRequirementssection of the palette.Concern Usageobjects may also be drag-and-dropped from the Explorer onto the diagram background.
-
The
General Viewdiagram now displays the stakeholders ofConcern Definition,Concern Usage,Requirement DefinitionandRequirement Usageobjects.
-
In the
General Viewdiagram, the stakeholder creation tool displays availablePart Usagesin a tree instead of a list.
-
In the
General Viewdiagram, the actor creation tool displays availablePart Usagesin a tree instead of a list.
-
Prevent the edition of imported user libraries from the details view.
-
Align metamodel to SysML v2 and KerML Beta 2.3 specifications. The changes are:
-
TransitionUsage-
new operation
sourceFeature() : Feature
-
-
New class
TerminateActionUsage-
with new derived reference
terminatedOccurrenceArgument : Expression
-
-
-
All standard libraries have been updated to comply with the SysML Beta 2.3 specification.
-
In addition to the export as SVG, you can now export diagrams as PNG images.
-
Membership#isDistinguishableFromderived attribute has been implemented in the metamodel. -
The following concepts are now handled by the export to textual SysML v2 module:
-
Concern Definition -
Concern Usage -
Stakeholder Membership
-
-
In the
General Viewdiagram,PackageandNamespace Importgraphical nodes can now be resized smaller than their default size. -
Display in the Details view the properties isDefault and isInitial in Core tab of
Feature Valueconcept. -
Fix an issue where the diagram direct edit on graphical nodes could raise a backend error on unsettable enum attributes.
Dependency update
-
Switch to Sirius Web 2025.2.0
-
Switch to SysIDE 0.8.0
-
Upgrade
turboto version 2.3.3 -
Switch to Spring Boot 3.4.1
Technical details
-
For technical details on this SysON release, including breaking changes, see changelog.
2025.1.0
Key highlights
-
New palette in diagrams: The complete redesign of this contextual palette brings:
-
draggable it.
-
"Search Tool" section allowing you to quickly search and found element/tool you want to use
-
quick access to the latest element/tool used.
-
all elements/tools are organized in sections by their name.
-
-
New command palette: With "CTRL + k" or on the top right side of SysON, a search command window will be displayed to help you to quickly process any tool command.
|
For the moment, only "search element" command is available. But this will help you to quickly found any element in your model |
-
New explorer view: Rework the structure of standard and user libraries in the Explorer view. The Explorer view now contains the following directories for libraries:
-
Libraries: top-level container for all the libraries used in the project
-
KerML: KerML standard libraries
-
SysML: SysML standard libraries
-
User Libraries: User-imported libraries
-
-
Breaking changes
No breaking changes.
Bug fixes
-
Fix textual export of
LibraryPackage: the exported file now correctly containslibrary package <Package Name>instead ofpackage <Package Name>. -
Fix an issue that made the expand action of the explorer not work on specific filter combinations. The explorer now correctly allows to expand elements when the Hide Root Namespaces filter is disabled and the
Hide KerML/SysML v2 Standard Librariesfilter is enabled. -
Fix an issue where some error messages were displayed when an element with implicit Specialization was selected and the Related Elements View was displayed.
-
Fix deletion of imported models from the explorer. Users can now delete imported library models (that’s models with a
LibraryPackageelement), but they can’t edit them nor delete elements inside them. Imported models that don’t contain libraries can be modified as regular models created in the project. -
Ensure that a non-library imported model isn’t moved into the User libraries directory when a LibraryPackage is created in it.
New features
-
Handle imported package elements in diagrams.
-
A new palette is available in SysON, all tools have been organized in sections.
This new palette contains a search bar, allowing to easily retrieve tools by their name.
Some actions (delete, edit, …) are also available as shortcuts.
-
New SysML v2 Project Data Versioning-related REST APIs. The new endpoints are:
-
getCommits (GET /api/rest/projects/{projectId}/commits): Get all commits in the given project. There is only one commit per project in SysON for now, and its Id is the same as the project Id. It represents the current state of the project, without taking care of data created/updated/deleted since the creation of the project.
-
createCommit (POST /api/rest/projects/{projectId}/commits): Create a commit in the given project. There is only one commit per project in SysON for now, so the default implementation of this method does nothing.
-
getCommitById (GET /api/rest/projects/{projectId}/commits/{commitId}): Get the commit represented by its Id for the given project. There is only one commit per project in SysON for now, and its Id is the same as the project Id. It represents the current state of the project, without taking care of data created/updated/deleted since the creation of the project.
-
getCommitChange (GET /api/rest/projects/{projectId}/commits/{commitId}/changes): Get all changes of the commit represented by its Id for the given project. There is only one commit per project in SysON for now, and its Id is the same as the project Id. The default implementation retrieves all elements containing in the project, without taking care of data created/updated/deleted since the creation of the project.
-
getCommitChangeById (GET /api/rest/projects/{projectId}/commits/{commitId}/changes/{changeId}): Get the changes associated to the given change Id for the commit represented by its Id for the given project. There is only one commit per project in SysON for now, and its Id is the same as the project Id. The default implementation retrieves all changes containing in the project, without taking care of data created/updated/deleted since the creation of the project. The change Id parameter should be randomly generated but constant for an unlimited period. We decided to generate this Id from it’s commit Id and element Id, to be able to compute it.
-
Improvements
-
OccurrenceUsage#portionKindis nowunsettableand its default value isnullin the SysML v2 metamodel to conform to the specification. -
Improve the code in import module, by making it more generic. It now reports (on the server side) more messages to understand the scope of what’s imported and the errors encountered.
-
Add support of
OccurrenceDefinitionandOccurrenceUsagein export from model to textual SysML v2. -
Remove 'New objects from text' contextual menu entry for libraries.
-
Allow to import
.kermltextual files. -
Remove 'New object' and 'New representation' contextual menu entries for libraries.
-
Remove Sirius Web default explorer. The SysON Explorer is now the default explorer for SysON, and the Sirius Web explorer can’t be used anymore.
Dependency update
-
Switch to Sirius Web 2025.1.0
Technical details
-
For technical details on this SysON release see changelog.
2024.11.0
Key highlights
-
Model conformance to SysML v2 Beta 2.2 version: the metamodel has been modified to conform to SysML v2 and KerML Beta 2.2 specifications released on October 2024. All standard libraries have also been updated.
-
Introduce SysML v2 REST APIs: introduce partial support of the standard REST APIs from the OMG SystemsModelingAPI. In this first implementation we’ve implemented Project-related & Object-related REST APIs. Read the APIs section in this documentation for more details.
Breaking changes
-
Add CaseUsage and CaseDefinition in General View diagram, the following classes have been renamed to reflect their new usage:
-
Rename
UseCaseDefinitionActorsCompartmentNodeDescriptionProvidertoCaseDefinitionActorsCompartmentNodeDescriptionProvider -
Rename
UseCaseDefinitionObjectiveRequirementCompartmentNodeDescriptionProvidertoCaseDefinitionObjectiveRequirementCompartmentNodeDescriptionProvider -
Rename
UseCaseDefinitionSubjectCompartmentNodeDescriptionProvidertoCaseDefinitionSubjectCompartmentNodeDescriptionProvider -
Rename
UseCaseUsageActorsCompartmentNodeDescriptionProvidertoCaseUsageActorsCompartmentNodeDescriptionProvider -
Rename
UseCaseUsageObjectiveRequirementCompartmentNodeDescriptionProvidertoCaseUsageObjectiveRequirementCompartmentNodeDescriptionProvider -
Rename
UseCaseUsageSubjectCompartmentNodeDescriptionProvidertoCaseUsageSubjectCompartmentNodeDescriptionProvider
-
-
Handle of aliases and external references have been improved for textual import, the following methods have been deleted:
-
Deleted
AstTreeParser#resolveAllImport -
Deleted
AstTreeParser#resolveAllReference -
Deleted
ProxyResolver#resolveAllProxy
-
-
Add an edge tool to add target element as nested usage. The following methods have been moved from
NodeCreationTestsServicetoSemanticCheckerServiceto better separate testing concerns:-
getElementInParentSemanticChecker -
checkEditingContextThe following methods have been moved fromNodeCreationTestsServicetoDiagramCheckerServiceto better separate testing concerns: -
getChildNodeGraphicalChecker -
getCompartmentNodeGraphicalChecker -
getSiblingNodeGraphicalChecker -
checkDiagram
-
-
Remove default name of relationships and improve edge labels. The method
getSuccessionLabelinViewLabelServicehas been deleted, succession labels are now computed with the genericgetEdgeLabelmethod. -
Allow the drop of elements on empty diagram nodes. Rename the class
SemanticCheckerFactorytoSemanticRunnableFactoryto reflect the new use cases of the class. -
Align metamodel to SysML v2 and KerML Beta 2.2 specifications. The changes are:
-
Import
-
visibility attribute default value is now
privateinstead ofpublic
-
-
Type
-
inheritedMemberships operation now have a second parameter,
excludeImplied : boolean
-
-
Feature
-
new
featureTarget : Featurederived reference -
new
typingFeatures : List<Feature>operation
-
-
InvocationExpression
-
new
operand : List>Expression>derived reference
-
-
AnalysisCaseUsage
-
remove
analysisAction : ActionUsagereference
-
-
AnalysisCaseDefinition
-
remove
analysisAction : ActionUsagereference
-
-
-
Extract direct edit grammar from services module into separate module (new
syson-direct-edit-grammarmodule).
Dependencies update
-
Switch to Spring Boot 3.3.3
-
Migrate the frontend to
react 18.3.1,react-dom 18.3.1,react-router-dom 6.26.0,@xstate/react: 3.0.0and@ObeoNetwork/gantt-task-react 0.6.0 -
Switch to Sirius Web 2024.11.0
-
Switch to the final release version of AQL 8.0.2
-
Switch to @ObeoNetwork/gantt-task-react 0.6.1 to benefit for enhancements
-
Add a dependency to
material-react-table "2.13.3"andexport-to-csv "1.3.0" -
Switch to
commons-io 2.17 -
Switch to
java-uuid-generator 5.1.0 -
Switch to SysIDE 0.6.2
Bug fixes
-
Fix an issue that prevented the import of
AllocationandAllocationDefinition. -
Fix import of some boolean attributes (
Type#isAbstract,Feature#isDerived,Feature#isEnd,Feature#isReadOnly). -
Fix an issue where the import failed to resolve
redefinedFeaturereferences when theRedefinitionhad no name. -
Fix an issue where
InterfaceUsageandFlowConnectionUsageelements might be created inside the wrong membership in the Interconnection View diagram. -
Add
declaredNameattribute inAnnotatingElement(if present) in export to textual SysML v2. -
Fix visibility issue when resolving name of privately imported element during export.
-
Fix an issue where it was impossible anymore to delete the cardinality of a
Usageas graphical node through direct edit. -
Fix an issue where
Subsettingelements weren’t deleted at the same time as the deletion of their subsettedFeature.
Improvements
-
Add CaseUsage and CaseDefinition representations in the General View diagram.
-
Update Batmobile template.
-
Handle of aliases and external references have been improved for textual import.
-
Add support for short name in container and compartment item labels.
-
Allow to set short name via the direct edit.
-
Make Declared Short Name accessible from the Core tab instead of the Advanced tab in the details view.
-
Remove default name of relationships and improve edge labels.
-
Allow to create dependencies from the Explorer view.
-
Allow the drop of elements on empty diagram nodes. It’s now possible to drop elements from the explorer on the information box visible on empty diagrams. The dropped element is displayed on the diagram, the same way element creation tools on the information box display them on the diagram.
-
Exclude
src/test/resourcesfrom checkstyle. This reduces the time required to build SysON, especially when using Spring Tool Suite. -
Add
New Subsettingtool onPartUsageto create aSubsettingedge and aPartUsagethat’s subset. -
Add
New Feature Typingtool onPartUsageto create aFeatureTypingedge and aPartDefinition. -
Add
New Binding Connector As Usagetool onPartUsagein Interconnection View diagram. -
Add
New Flow Connectiontool onPartUsagein Interconnection View diagram. -
Add
New Interfacetool onPartUsagein Interconnection View diagram. -
Handle
UseCaseUsageandIncludeUseCaseUsageelements in export to textual SysML v2. -
All standard libraries have been updated to comply with the SysML Beta 2.2 specification.
-
Improve import feature non regression tests. Added source sysml file and unaltered ast.json result.
New features
-
Add a new Custom node representing à Note among possible node style descriptions available. The custom node is resizable and the text content is wrapped (back to the line) if it’s too long compare to the node size.
-
Represent
Documentationas Note graphical node. TheDocumentationgraphical node can appear when user drag and dropDocumentationelement from explorer on the diagram. TheDocumentationgraphical node is linked to its documented element by an edge and the node can only appear if the documented element is represented on the diagram. -
Display prefix keywords in labels of
Documentationgraphical nodes.
-
Allow creation of
Commentfrom the Explorer view. -
Add
Commentrepresentation in graphical views. TheCommentgraphical node can appear when user drag and dropCommentelement from explorer on the diagram but also when user handle creation tool from the palette. TheCommentgraphical node is linked to its annotated element by an edge and the node can only appear if the annotated element is represented on the diagram. -
Display prefix keywords in labels of
Commentgraphical nodes.
-
Add
Commentproperty to Core tab of the Details view, allowing to add/edit aCommentfor the selected element. This property widget will only handle the firstCommentassociated to the selected element. If noCommentis associated to the selected element, then a new value in this widget will also create aCommentelement and will associate it to the selected element. -
Add an edge tool to add target element as nested usage. This complements the existing tool that allows to add the source element as a nested usage of the target.
-
Introduce SysML v2 REST APIs. In this first implementation we will only implement the following REST APIs, thanks to Sirius Web:
-
Project-related REST APIs:
-
getProjects (GET /api/rest/projects): Get all projects.
-
getProjectById (GET /api/rest/projects/{projectId}): Get project with the given id (projectId).
-
createProject (POST /projects): Create a new project with the given name and description (optional).
-
deleteProject (DELETE /api/rest/projects/{projectId}): Delete the project with the given id (projectId).
-
updateProject (PUT /projects/{projectId}): Update the project with the given id (projectId).
-
-
Object-related REST APIs.
-
getElements (GET /api/rest/projects/{projectId}/commits/{commitId}/elements): Get all the elements in a given project at the given commit. There are no commits in Sirius Web so you can use the same Id as the projectId for the commitId.
-
getElementById (GET /api/rest/projects/{projectId}/commits/{commitId}/elements/{elementId}): Get element with the given id (elementId) in the given project at the given commit. There are no commits in Sirius Web so you can use the same Id as the projectId for the commitId.
-
getRelationshipsByRelatedElement (GET /api/rest/projects/{projectId}/commits/{commitId}/elements/{elementId}/relationships): Get relationships that are incoming, outgoing, or both relative to the given related element. There are no commits in Sirius Web so you can use the same Id as the projectId for the commitId.
-
getRootElements (GET /api/rest/projects/{projectId}/commits/{commitId}/roots): Get all the root elements in the given project at the given commit. There are no commits in Sirius Web so you can use the same Id as the projectId for the commitId.
-
-
2024.9.0
Key highlights
-
Model conformance to SysML v2 Beta 2 version: the metamodel has been modified to conform to SysML v2 Beta 2 specification released on the 3rd of February 2024(see https://www.omg.org/spec/SysML/ for more details) and KerML Beta 2 specification released on the 17the of February 2024(see https://www.omg.org/spec/KerML/ for more details).
-
New "New objects from text" menu entry: from elements in Explorer view, allow to insert textual SysML v2 as objects under the selected element. The menu entry shows a dialog with a textarea allowing to write or paste textual SysML v2.
A click on the Insert button converts the textual SysML v2 into model elements and add them under the selected element.
-
New "Show/Hide Icons in Diagrams" diagram panel entry: from panel in Diagrams, allow to show or hide the icons of diagrams elements.
-
New "Show/Hide Inherited Members in Diagrams" diagram panel entry: from panel in Diagrams, allow to show or hide the inherited members from users models in diagrams.
-
New "Show/Hide Inherited Members from Standard Libraries in Diagrams" diagram panel entry: from panel in Diagrams, allow to show or hide the inherited members from standard libraries in diagrams.
Breaking changes
-
Move StateTransitionCompartmentNodeDescriptionProvider from syson-diagram-statetransition-view to module syson-diagram-common-view.
-
Code refactoring:
-
Rename
ExhibitStatesCompartmentItemNodeDescriptionProvidertoStatesCompartmentItemNodeDescriptionProvider. -
StatesCompartmentNodeDescriptionProvider now handles both exhibit and non-exhibit states.
-
-
Align metamodel to SysML v2 Beta 2 specification released on the 3rd of February 2024(see https://www.omg.org/spec/SysML/ for more details) and KerML Beta 2 specification released on the 17th of February 2024(see https://www.omg.org/spec/KerML/ for more details). You can have to fix your existing SysON models/projects by your own means to still be able to open them with SysON. Download all your models/projects before upgrading to 2024.9.0. The changes are:
-
AnnotatingElement
-
add derived reference "ownedAnnotatingRelationship : Annotation"
-
-
Annotation
-
add derived reference "owningAnnotatingElement : AnnotatingElement"
-
-
Connector
-
remove attribute "isDirected : boolean"
-
-
OperatorExpression
-
remove derived reference "operand : Expression"
-
-
ParameterMembership
-
add operation "parameterDirection() : FeatureDirectionKind"
-
-
Type
-
add operation "directionOfExcluding(Feature, Type[0..\*]) : FeatureDirectionKind"
-
-
-
Refactor and simplify the implementation of the Interconnection View diagram, the following classes have been deleted, renamed, or merged:
-
Deleted
InterconnectionViewForDefinitionDescriptionProvider -
Deleted
InterconnectionViewForDefinitionDiagramDescriptionProvider -
Deleted
InterconnectionViewForUsageDiagramDescriptionProvider -
Merged
RootUsageNodeDescriptionProviderandRootDefinitionNodeDescriptionProviderintoRootNodeDescriptionProvider -
Renamed
FirstLevelChildPartUsageNodeDescriptionProvidertoFirstLevelChildUsageNodeDescriptionProvider -
Renamed
ChildPartUsageNodeDescriptionProvidertoChildUsageNodeDescriptionProvider
-
-
Switch to Sirius Web 2024.7.1: all diagrams must be deleted and created again, due to the fix of this Sirius Web bug.
-
Add tool to create an ExhibitState from a StateUsage, the following classes & methods have been deleted or modified to simplify the handling of ExhibitStates
-
Deleted
StateTransitionToggleExhibitStateToolProvider -
Deleted
UtilService#canBeExhibitedStateUsage -
Deleted
UtilService#setUnsetAsExhibit -
Deleted
UtilService#isExhibitedStateUsage -
Deleted
UtilService#getAllReachableStatesWithoutReferencialExhibitExpression -
Deleted
ViewNodeService#isHiddenByDefaultExhibitStates -
Deleted
ViewNodeService#isHiddenByDefaultNonExhibitStates -
Add new
IViewDiagramElementFinderparameter toStateTransitionViewNodeToolSectionSwitch
-
-
Migrate front-end to MUI 5, if you contributed React components that use MUI, you should upgrade them to use MUI 5.
-
Ensure that dropped nodes are always collapsed, the following methods have been moved to support this feature
-
The method
ToolService#dropElementFromExplorerhas been moved toViewToolServicesince it now requires view-related imports that motivated this refactoring. -
The method
ToolService#dropElementFromDiagramhas been moved toViewToolServicefor the sake of consistency.
-
-
Fix Add Existing Elements tool for start and done actions, the following methods have been moved to
UtilServiceto make them reusable by different services (they’re now used byViewNodeServiceandViewToolService):-
ViewNodeService#getAllStandardStartActions -
ViewNodeService#getAllStandardDoneActions -
ViewNodeService#isAction -
ViewNodeService#isPart -
Split
DiagramDirectEditListener#exitExpressiondirectEdit service into two services :exitNodeExpressionandexitListItemExpressionto specify the graphical context of use . -
Add new boolean parameter
isCompartmentItemto theLabelService#directEditservice to clarify the graphical element type to edit. -
Rename
LabelService#getUsagePrefixintogetUsageListItemPrefixto specify the computation of this prefix on list item elements. -
Rename
ViewLabelService#getInitialDirectEditLabelservice intogetInitialDirectEditListItemLabelto specify the computation of the initial label on list item elements.
-
-
Fix an issue that revealed the documentation compartment when dropping an element on itself, the following method’s contract has been updated as part of the fix:
-
EMFUtils#isAncestor(parent, eObject)now returnstrueifparent == eObject.
-
-
Allow to create an Action Flow View diagram on an ActionDefinition or ActionUsage in addition to Package, the tool Create Package isn’t available in Action Flow View diagrams anymore.
Dependencies update
-
Switch to Sirius Web 2024.9.0
-
Migrate frontend to MUI 5
-
Switch to
maven-checkstyle-plugin3.4.0 -
Switch to Spring Boot 3.3.1
-
Add a dependency to
CycloneDXto compute the backend software bill of materials during the build -
Add a dependency to
pathfinding
Bug fixes
-
Prevent nested part to be rendered as border nodes in the Interconnection View diagram.
-
Fix an issue where a click on inherited members inside compartments was raising an error instead of displaying the palette.
-
Fix an issue where non-containment references in standard libraries weren’t correctly imported into the project’s editing context.
-
Remove owning Usage memberships from inherited memberships of Usages. Memberships of a Type are inherited via Specialization or Conjugation, not by composition.
-
Fix an issue that allowed to drop an element from the explorer or the diagram on one of its children. Doing so deleted both the dropped element and its children from the diagram, and could delete the representation if one of the element was the root element of the representation.
-
Fix an issue that made the direct edit not working on Constraint and Requirement elements.
-
Fix an issue that made the addExistingElements not work properly for start and done actions inside actions and parts.
-
Fix an issue on constraint expression name resolution that prevented from referencing elements in other containing namespaces than the direct owner of the constraint. It’s now possible to reference an element in any of the containing namespaces of the constraint.
-
Fix an issue that deleted the content of an action when it was dropped from the diagram to an action flow compartment.
-
Fix an issue where it was impossible anymore to set the cardinality of an
Elementas graphical node through direct edit. -
Fix an issue where ConjugatedPortDefinition labels were rendered as
nullinstead of their actual name. -
Fix an issue that made direct edit of names not working on nodes in the Interconnection View diagram.
-
Fix an issue that revealed the documentation compartment when dropping an element on itself. The drop isn’t allowed anymore, and a warning message is displayed.
-
Fix an issue that deleted feature typing specialization when nesting a PartUsage in a PartDefinition.
-
The tool Add Part as nested Part now correctly keeps the existing relationships of the PartUsage after its owner is changed.
-
-
Fix an issue that prevented the drop of the root element of a diagram on its background.
-
Fix an issue that made all the elements references when imported by the SysMLParser.
Improvements
-
Add actions in PartUsage and PartDefinition
-
Add states in PartUsage and PartDefinition
-
Add ExhibitStates on General View diagram
-
Allow the creation of a StateTransitionView diagram on a PartUsage/PartDefinition
-
Allow the creation of a StateTransitionView diagram on a StateUsage/StateDefinition
-
The InterfaceUsage created by the New Interface edge tool in the Interconnection View diagram are now created under closest containing Definition/Package.
-
Simplify the implementation of the Interconnection View diagram and remove duplicated code
-
Add action node in Interconnection View diagram
-
Add documentation and action flow compartments for action nodes in the Interconnection View diagram
-
Add label support for referential Usages
-
Nodes that are references now correctly contain the "ref" keyword
-
Elements in lists that are references now correctly contain the "ref" keyword
-
AttributeUsage don’t contain the "ref" keyword since they’re always referential
-
-
Add support for "ref" keyword in direct edit
-
Prefixing the name of an Usage with "ref" sets it as a reference
-
Not setting the "ref" prefix of an Usage sets it as a composite (non-reference)
-
-
Use empty diamond source style for nested reference usage edge
-
Nested usages that are composite are connected by a filled diamond edge
-
Nested usages that are references are connected by an empty diamond edge
-
-
Modify the creation of an ExhibitState from a StateUsage or StateDefinition. There is now several tools for creating an ExhibitState. The first one called "New ExhibitState" creates a simple ExhibitState. The second one called "New ExhibitState with referenced State" shows a dialog allowing to select an existing State to associate to the new ExhibitState.
-
Display qualified names in diagrams nodes' labels in case of standard libraries elements.
-
Allow to select existing Action on Perform tool.
-
Allow to set measurement units via direct edit. It’s now possible to configure the measurement unit for the value of an element, for example
mass = 10 [kg]. -
Allow to select existing Type on Subject tool.
-
Display prefix keywords in label for Usage compartment element
-
Display multiplicity suffix property keywords in label for Usage element
-
Allow direct edit of prefix keywords and multiplicity suffix for Usage elements
-
Prefixing or not the name of an Usage attribute with direction or "abstract" or "variation" or "readonly" or "derived" or "end" (this order counts) sets its matching property with the correct value
-
Suffixing or not the name of an Usage attribute with "ordered" or "nonunique" (this order counts) sets its matching property with the correct value
-
-
Add support for constraint expressions in the general view. Constraints with expressions such as
mass >= 10 [kg]are now correctly parsed and the corresponding semantic objects are created in the constraint. -
Add actors compartment in UseCase and Requirement in the General View diagram.
-
Handle the representation of actors on the General View diagram. Actors are represented with a stick figure image, with their label displayed below the image.
-
Add support for edges between actors and their containing UseCase/Requirement in the General View diagram. The source of the edge (the UseCase or Requirement) can be reconnected to another UseCase or Requirement, but the target (Actor) can’t be reconnected.
-
Allow to select existing RequirementUsage and RequirementDefinition on Objective tool.
-
Add a check to make the build fail if a Cypress test contains
it.only. -
Add support for public import in direct edit specializations. It’s now possible to specialize an element with a qualified name containing namespaces importing the required features. For example,
myAttribute : ISQ::MassValuenow correctly types the attribute withISQBase::MassValue. -
Improve the support of root
Namespacesin SysON documents.-
Root
Namespacesare now implicitly created at the root of SysON documents. -
Creating an element at the root of a SysON document now creates it in its root
Namespace. -
A new filter is available to hide root
Namespacesand is enabled by default. -
It’s no longer possible to create
Namespacefrom the explorer. -
It’s no longer possible to create a representation on a root
Namespace.
-
-
Improve the drop from the explorer to ensure that dropped nodes are always collapsed.
-
Display prefix keywords in labels of
DefinitionsandUsagesgraphical nodes. -
Ensure that dropping an element from the explorer on the diagram reveals the corresponding node if it’s already on the diagram and hidden. A warning message is now displayed when attempting to drop an element which is already displayed and visible in the target container.
-
Ignore keywords order during direct edit of prefixes labels of
DefinitionsandUsagesgraphical elements. -
DirectEdit on graphical node or list item authorized only to modify keywords which can be displayed in each label.
-
Allow to drop a Definition from the explorer on an Usage on a diagram or in a list compartment to type it.
-
Allow to create an Action Flow View diagram on an ActionDefinition or ActionUsage in addition to Package.
New features
-
Add "Show/Hide Icons in Diagrams" action in Diagram Panel, allowing to show/hide icons in the diagrams (icons aren’t part of the SysML v2 specification).
-
Add new tools allowing to create an ExhibitState at the root of General View and StateTransition View. The first one called "New ExhibitState" creates a simple ExhibitState. The second one called "New ExhibitState with referenced State" shows a dialog allowing to select an existing State to associate to the new ExhibitState. The selected State will be added to the diagram, not the new ExhibitState.
-
Handle FlowConnectionUsage between PortUsages in Interconnection View. A new edge tool allows to create a flow between two ports.
-
Add tools to set a Feature as composite or reference.
-
Handle ItemUsage in Interconnection View and FlowConnectionUsage using items as their source/target.
-
Add documentation property to Core tab of the Details view, allowing to add/edit a documentation for the selected element. This property widget will only handle the first documentation associated to the selected element. If no documentation is associated to the selected element, then a new value in this widget will also create a Documentation element and will associate it to the selected element.
-
Add new "New objects from text" menu entry on elements in Explorer view, allowing to insert textual SysML v2 as objects under the selected element. The menu entry shows a dialog with a textarea allowing to write or paste textual SysML v2.
A click on the Insert button converts the textual SysML v2 into model elements and add them under the selected element.
-
Improve the drag and drop of container elements to move their content.
-
Handle implicit specializations from standard libraries for Usages/Definitions.
-
Add "Show/Hide Inherited Members in Diagrams" action in Diagram Panel, allowing to show/hide inherited members from users models in diagrams.
-
Add "Show/Hide Inherited Members from Standard Libraries in Diagrams" action in Diagram Panel, allowing to show/hide inherited members from standard libraries in diagrams.
2024.7.0
Key highlights
-
Expanded Diagram and Model Support: We’ve significantly expanded the support for various elements and tools.
-
Increased Stability and Reliability: We’ve addressed several key bugs and stability issues including fixing problems with diagrams and import capabilities. These improvements help keep the integrity and accuracy of semantic data.
Breaking changes
-
Add standard libraries and new models now have a root Namespace to conform with KerML/SysML specifications.
-
Generalization of StateTransition descriptions.
-
Rename
AbstractDiagramDescriptionProvidernameGeneratorasdescriptionNameGenerator. Impacted concrete implementations:ActionFlowViewDiagramDescriptionProvider,GeneralViewDiagramDescriptionProvider,InterconnectionViewForDefinitionDiagramDescriptionProvider,InterconnectionViewForUsageDiagramDescriptionProvider,StateTransitionViewDiagramDescriptionProvider. -
Rename
syson-diagram-statetransition-viewCompartmentNodeDescriptionProviderasStateTransitionActionsCompartmentNodeDescriptionProvider. -
StateTransitionViewEdgeServiceremoved, services moved toViewEdgeServiceandViewLabelService. -
StateTransitionActionToolProvidermoved tosyson-diagram-common-view -
StateTransitionCompartmentNodeToolProvidermoved tosyson-diagram-common-view -
createStateandcreateOwnedActionservices moved toViewToolService
-
-
Switch to sirius-web domain driven design architecture. Download your existing SysON projects before moving to this new version. A reset of the database is needed.
-
Code refactoring:
-
Move
AbstractDiagramDescriptionProvider#createNodeToolFromDiagramBackground(NodeDescription, EClassifier)to newToolDescriptionService -
Move
AbstractViewElementDescriptionProvider#addExistingElementsTool(boolean)to newToolDescriptionService -
Remove
AbstractViewElementDescriptionProvider -
Move
createDropFromExplorerToolto newToolDescriptionService -
Move and rename
AbstractDiagramDescriptionProvider.addElementsToolSection(IViewDiagramElementFinder)toToolDescriptionService#addElementsDiagramToolSection() -
Move and rename
AbstractNodeDescriptionProvider#addExistingElementsTool()toToolDescriptionService#addElementsNodeToolSection() -
Remove
AbstractDiagramDescriptionProvider -
Rename
StateTransitionActionToolProvidertoStateTransitionActionCompartmentToolProvider -
Move
AbstractViewNodeToolSectionSwitch#buildCreateSection(NodeTool…)toToolDescriptionService#buildCreateSection(NodeTool…) -
Merge
AbstractViewNodeToolSectionSwitch#addElementsToolSection()andAbstractViewNodeToolSectionSwitch#addExistingNestedElementsTool()inToolDescriptionService#addElementsNodeToolSection(boolean)
-
-
ViewLabelService#getCompartmentItemUsageLabelhas been renamed toViewLabelService#getCompartmentItemLabel. -
ViewLabelService#getUsageInitialDirectEditLabelhas been renamed toViewLabelService#getInitialDirectEditLabel. -
AbstractViewNodeToolSectionSwitch#createNestedUsageNodeToolhas been deleted. Please useToolDescriptionService#createNodeToolinstead -
AbstractCompartmentNodeDescriptionProvider#getItemCreationToolProviderhas been renamed togetItemCreationToolProvidersand now returns a list ofINodeToolProvider.
Dependencies update
-
Switch to Sirius Web v2024.7.0
-
Switch to @ObeoNetwork/gantt-task-react 0.4.19
-
Switch to EMF Json 2.3.12
-
Switch to Spring Boot 3.2.5
-
Switch to
@apollo/client3.10.4 -
Switch to
graphql16.8.1 -
Switch to
vite5.2.11,vitest1.6.0,@vitest/coverage-v81.6.0 and@vitejs/plugin-react4.3.0 -
Switch to
typescript5.4.5 -
Switch to
turbo1.13.3 -
Switch to
jacoco0.8.12 -
Switch to
maven-checkstyle-plugin3.3.1 -
Switch to
subscriptions-transport-ws0.11.0 -
Remove the dependency to
reflect-metadata -
Add test dependency to Cypress 12.11.0 (only required to run integration tests)
Bug fixes
-
Fix an issue where the direct edit of single digit cardinalities weren’t taken into account.
-
Fix an issue where Allocate edges weren’t displayed in the Action Flow View diagram.
-
Fix an issue where the computation of Succession was sometimes wrong.
-
Fix the owner Membership of dropped elements.
-
Fix names used during textual export of FeatureValue elements.
-
Fix names used during textual export of MetadataDefinition elements.
-
Fix names used during textual export of FeatureChainExpression elements.
-
Fix missing parts of InvocationExpression elements during textual export.
-
Fix missing element names in the Expression element during textual export.
-
Fix an issue where the simple quotes weren’t escaped when exporting as textual files.
-
Fix an issue where models were exported with a global indentation instead of no indentation.
-
Fix textual import of Documentation elements by removing /* */ around texts.
-
Fix an issue where the Adjust size tool had no effect on Packages nodes.
-
Fix an issue where the double quotes were set along with the string value in case of a direct edit of the value part.
-
Allow the creation of sub-Packages in the model explorer
Improvements
-
Add root Namespace to SysON models and libraries to conform to SysML v2 specification.
-
Improve support for whitespace, quotes, and special characters in direct edit.
-
Handle start and done actions in Action Flow View & General View diagrams.
-
Add State and StateDefinition in the General View diagram.
-
Add Transition source and target to Core properties in the Details view.
-
All redefines references of the SysML v2 metamodel have been implemented.
-
The textual import running process have been improved. By default, end users don’t have to copy syside-cli.js near the syson-application jar anymore. The embedded syside-cli.js is copied in a system temp folder and executed from there (with node). But, if you encounter execution rights problem, you can still copy syside-cli.js in a place where you have the appropriate rights and use the org.eclipse.syson.syside.path application option.
-
Property "Typed by" is now always visible in the Details view for Feature elements, even if the Feature doesn’t have a type yet.
-
Rename creation tools for Start and Done actions (from Add Start/Done to New Start/Done)
-
Reduce the default height of the Package node in diagrams
-
Move Feature#direction in Core properties tab of the Details view
-
Sort New Object menu entries
-
Add Direct Edit tool in Control (ForkNode, JoinNode…) nodes palettes
-
Allow several occurrences of Start and Done actions in actions compartments.
-
Rewrite textual import. It’s still an experimental feature but should now be faster and accurate.
-
Rewrite the addExistingElement tool. The tool now works on packages, and doesn’t render sibling elements when their semantic element has been rendered by another node (for example in a compartment).
-
The empty/null values for Subsetting/Redefinition/Subclassification/FeatureTyping aren’t displayed anymore in diagram node labels.
-
Add tools for creating Ports with direction
-
Add tools for creation Items with direction
-
Change the default name of the transition element to source_to_target
-
Provide new icons for State, Conjugation, Port (in,in/out,out) and Item (in,in/out,out).
-
Add tools to create Items and Parts in Port and PortDefinition
-
Add tool to create Requirements in RequirementDefinition
-
Add tools for creating Items on ActionDefinition in GeneralView and ActionFlowView.
-
AcceptAction is now available inside an Action body
-
Add private and protected visibility decorators on all elements
New features
-
Add Cypress test infrastructure and run the Cypress tests as part of pull request checks.
-
Add integration test infrastructure
-
Initial contribution of this documentation
-
Handle the JoinNode, MergeNode, ForkNode, DecisionNode elements in actions compartments.
-
Handle the ExhibitState elements in diagrams
-
Add new documentation compartment on all existing nodes in all diagrams.
2024.5.0
Key highlights
-
Expanded Diagram and Model Support: We’ve significantly expanded our support for various views, including the addition of representations for use cases, occurrences, and allocations. This enhancement provides more comprehensive tools to visualize and manage SysML v2 models. This includes the addition of diagrams for use cases, occurrences, and allocations.
-
Improved User Experience: We’ve improved how elements are displayed, particularly in terms of ports and compartments. These enhancements ensure a clearer and more intuitive user interface.
-
Increased Stability and Reliability: We’ve addressed several key bugs and stability issues including fixing problems with diagrams and import capabilities. These improvements help maintain the integrity and accuracy of semantic data.
-
First Export Capability: Our enhanced integration of SysIDE now supports better integration of the SysML v2 format. We’re now able to export projects in the standard textual format, facilitating easier data sharing and compatibility with other industry-standard tools. This promotes better data exchange and collaboration.
Breaking changes
-
The
requirement-viewdiagram has been introduced by error in the last release. This diagram isn’t defined in the SysML v2 specification. It has been deleted in this release.
Dependencies update
-
Switch to Sirius Web v2024.5.0
-
Switch to @ObeoNetwork/gantt-task-react 0.4.9
-
Add dependency to org.apache.commons.commons-text 1.10.0
Bug fixes
-
The "Add existing elements (recursive)" has been modified to work on
PartUsage. -
From Interconnection view diagram, attributes compartment has been added in children
PartUsagenodes.
-
No error is raised anymore when setting a valid new value (with primitive type) in the Details view.
-
The body feature of a
Commentremove now the "/*" and "*/" characters while importing a model from SysML textual format. -
All
Membershipsare now contained in their parent throughownedRelatedElementinstead ofownedRelationshipreference. -
Rename action from explorer is now renaming tree items as expected.
-
EnumerationDefinitionis now created with a default name.
-
"Add existing element (recursive)" action has been updated to create child nodes for nested and owned usages at the root of the diagram.
-
While importing some of the standard examples, there are no more exception mainly when some of examples are linked to non resolved elements.
-
Hide capabilities have been restored and improved in the palette. It’s now possible to hide a node but also all its content (recursive) or simply direct content (Show valued content action).
-
Namespace.getImportedMembershipsmethod now prevents name collisions as stated in the specification (KerML 7.2.5.4 Imports). -
Non end Usages have been removed from AllocationDefinition ends compartment.
-
Circular containment of nested parts including self containment are now forbidden.
-
Time performance has been improved when using
Become nested partedge creation tool. -
state transitionandactionscompartments are now available onStateDefinitionandStateUsagenode.
-
Inherited features in compartments don’t display itself anymore.
-
Add existing element (recursive)behavior has been modified to be more robust and avoid potential exception, mainly the display of nested domain-based edge on State transition view diagram.
Improvements
-
Composite usages are now forbidden inside
PortDefinition/PortUsage. -
Composite usages are now forbidden inside
AttributeDefinition/AttributeUsage. -
Explicit usage of
nodeto call SysIDE JavaScript file has been added. -
Membership#visibility attribute has been added toCoreproperties in the Details view.
-
PortUsage#direction attribute has been added toCoreproperties in the Details view.
-
Definition/Usagenode are now collapsed by default in General view & Action Flow View diagrams. -
Definition/Usagenodes are expanded in all diagrams when a compartment item is created. -
All elements are now represented with their icon.
-
Label is now positioned from inside to outside for
Ports(Border Nodes).
-
General view diagrams can now be created on any
Namespaceelement. -
Instead of revealing all compartments of a node when user creates a child in one compartment, only the compartment parent of the child to create is revealed. Other compartments visibility doesn’t change.
-
It’s now possible to create Interconnection view diagrams on any
Usage/Definitionelement. -
A new compartment with a free-form layout inside the
ActionUsageandActionDefinitionnodes is now available. Thanks to this compartment, user can separateActionnodes and connect them by using edges.
-
Remove button is now available on containment edges.
-
"Add existing elements" tools have been added on
StateandStateDefinitiongraphical elements.
New features
-
Compartments of
RequirementDefinitionandRequirementUsagehave been redesigned to better fit the specification and examples.
-
"Become nested" edge creation tools has been added for
AttributeUsage,ItemUsage,PartUsageandPortUsagenodes.
-
Creation tools (mainly
AttributeUsage,PartUsage,PortUsageItemUsage) have been added inActionUsage,ConstraintUsage,InterfaceDefinition,RequirementDefinitionandPortUsage. -
UseCaseDefinitionandUseCaseUsageelements are now handled in General view.
-
Composite edges between
Usageand compartment content have been added to link nestedActionswith itsAction, nestedConstraintswith itsConstraintsand nestedConstraintswith itsRequirement.
-
OccurrenceDefinitionandOccurrenceUsageelements are now handled in General view.
-
Reconnection tools have been added for composition edges.
-
AllocationDefinitionandAllocationUsageelements are now handled in General view.
-
A service that serializes a SysML element to its textual representation defined by the OMG Standard is now available and used in export capability.
-
ConjugatedPortDefinitionis now handled in diagrams,Explorerand Details View. -
It’s now possible to create and manipulate Interface edges in Interconnection view diagram.
-
State Transition view diagrams are now available on
Packageelements. -
Inherited features are now taken into account in features compartments.
-
AcceptActionelements are now handled in General view diagram.
-
PortUsagein Interconnection View are now represented with rotative image. Whatever its border support, thePortUsagenode is always represented by an arrow pointing inside the parent node.
-
It’s now possible to represent and handle
Successionedges betweenActionsin General view diagram, from background diagram but also from action flow compartment.
2024.3.0
Key highlights
-
Improved User Interactivity: New features such as direct editing allow users to change element details seamlessly, without data loss. This enhances the overall user experience by making it more intuitive and reducing the time required to make changes.
-
Expanded Library and Standard Support: All KerML and SysML v2 standard libraries are now included by default. This expands the tool’s capabilities and ensures compatibility with industry standards, making it easier to integrate and reference standard elements in projects.
-
Advanced Filtering: New filters have been added to the Explorer view, allowing users to hide specific elements and libraries, which simplifies the interface and focuses on relevant data.
-
Import Capabilities: Additionally, SysML v2 textual files can now be imported directly, enhancing data integration and compatibility with other tools.
-
Enhanced Diagram Development: We’ve restructured and streamlined our diagrams implementation, including the introduction of specific modules and tools for better cross-diagram functionality. This ensures that all graphical representations are more cohesive and easier to maintain.
Breaking changes
-
Node Descriptions Providers in General View has been modified with mainly rename of these providers to match with all
DefinitionsandUsagesNode Descriptions. -
After switch to Sirius Web v2024.3.0,
GeneralViewRegistryConfigurerhas been renamed toGeneralViewDescriptionProvider.SysMLv2ObjectServicehas been renamed intoSysMLv2LabelServiceas it now implementsILabelServiceDelegateinstead ofIObjectServiceDelegate. -
Refactor diagrams code with creation of the diagram-common-view module to gather all cross diagram tools and there is now one name generator per diagram owning the diagram prefix used to prefix all descriptions for this diagram.
Dependencies update
-
commons-io 2.11.0dependency has been explicitly added insyson-application-configuration. -
Switch to Sirius Web v2024.3.0
Improvements
-
By activating direct Edit, User can now change the name/type/value/range of an element without any lost. The direct edit of labels in diagrams now handles partial edition.
-
When user wants to create new elements under a selected element, only provides candidates that will make sense are proposed among new objects candidates in Explorer view menu. The creation of elements with their containing
Membershipis now done in one click.
-
A recursive version of the
Add existing elementstool is now available to display all the cluster of objects contained in a selected node.
-
Packagenode headers' width has been improved to better handle longer labels.
-
It’s now impossible to have Package children overlapping the
Packagenode body’s west border. -
All KerML and SysML standard libraries have been added in project definition. These libraries aren’t visible in the Explorer. Users can reference these libraries elements from the Details view or through the direct edit of elements in diagrams.
-
Tools names have been renamed by adding spaces between type words and removing "Usage" from tool names.
-
User can now create elements inside list compartments via the containing node’s palette and the new element is created inside the correct compartment.
-
General View diagram palette has been reorganized. New tool sections have been added to group semantically node tools by creation concept.
-
In the Details view, standard libraries are now displayed in Reference Widget’s model browser dialog.
-
getAllReachable()util service used to retrieve the elements of a given type has been improved to reduce its time execution. -
FeatureTyping Edge creation tool has been added to set the type of a Usage.
-
Add kind property from RequirementConstraintMembership on Constraint core properties.
New features
-
A new filter
Hide Membershipshas been added in Explorer view toolbar to hide membership elements in the Explorer view. -
A new filter
Hide KerML Standard Librarieshas been added in Explorer view toolbar to hide KerML/SysML libraries in the Explorer view.
-
Action Flow Viewdiagrams are now available on Package elements. -
Requirement viewdiagrams are now available on Package elements. -
It’s now possible to import SysML v2textual files into SysON, through the existing document upload modal.
2024.1.0
Key highlights
-
Expanded Library Access: We now support a wider range of standard libraries.
-
User-Friendly Diagrams: We’ve introduced helpful background messages for empty diagrams, making it easier for users to understand and use the tool right from the start.
Breaking changes
-
All
findUsageByNameandfindDefinitionByNamemethod have been replaced by the newfindByNameAndTypeinorg.eclipse.syson.services.UtilService. -
Delete useless fork of
UploadDocumentEventHandlerandDocumentControllerfrom Sirius Web.
Dependencies update
-
Switch to Sirius Web v2024.1.1
-
SysON SysML v2 metamodel module now depends on
org.eclipse.emf.ecore.xmiandjava-uuid-generator. -
Switch to vite 4.5.2
New features
-
Display help background message on empty general-view diagram.
-
Add support for SysML v2 standard libraries. Some KerML libraries have been added:
Base,BooleanFunctions,Clocks,CollectionFunctions,Collections,ComplexFunctions,ControlFunctions,DataFunctions,IntegerFunctions,KerML,Links,NaturalFunctions,NumericalFunctions,RationalFunctions,RealFunctions,ScalarFunctions,ScalarValues,SequenceFunctions,StringFunctions,TrigFunctions,VectorFunctions,VectorValues. Some of these libraries might have partial content. -
Add support for automatic imports.
2023.12.0
Key highlights
-
🏆 Initial release!
Dependencies update
SysON is based on:
New and improved
-
Key features: Basic SysML v2 views (General view, Interconnection view), see the Key features section.
-
Installation Instructions: Detailed installation guideline is provided in the project’s documentation, guiding users through the setup process.
-
Documentation: Comprehensive documentation is readily available, covering installation and usage of SysON.
-
Contributing Guidelines: Guidelines are outlined for contributing to the project, including submitting bug reports and feature requests.
-
Contact us: The project’s GitHub repository, issue tracker, and discussion serve as primary channels for communication and support.
We warmly invite users to explore SysON, experiment with its features, and provide valuable feedback to assist us in its continuous improvement.
Know issues
You can find a list of the known issues (with workaround where relevant) being investigated by our engineering team on the SysON Issue Tracker. A detailed list of all project changes is available at: https://github.com/eclipse-syson/syson/blob/main/CHANGELOG.adoc.